P0171 system is too lean on bank one?

Tiny
ANNETTE TAYLOR
  • MEMBER
  • 2000 TOYOTA AVALON
  • 6 CYL
  • FWD
  • AUTOMATIC
  • 125,000 MILES
I have a computer code after I scanned my Avalon XLS. It is P0171 system is too lean on bank one
Monday, July 27th, 2009 AT 6:44 PM

1 Reply

Tiny
SQM
  • MECHANIC
  • 6,383 POSTS
Hello,

This code P0171 can be triggered by simply a oxygen sensor. However it can be the reason of few other issues as well.

Could be due to restriction in the air induction system.
Blockage in the injector.
Faulty Mass air flow sensor.
Fuel pressure.

https://www.2carpros.com/articles/how-to-test-an-oxygen-sensor-02-sensor
https://www.2carpros.com/articles/how-to-replace-an-oxygen-sensor

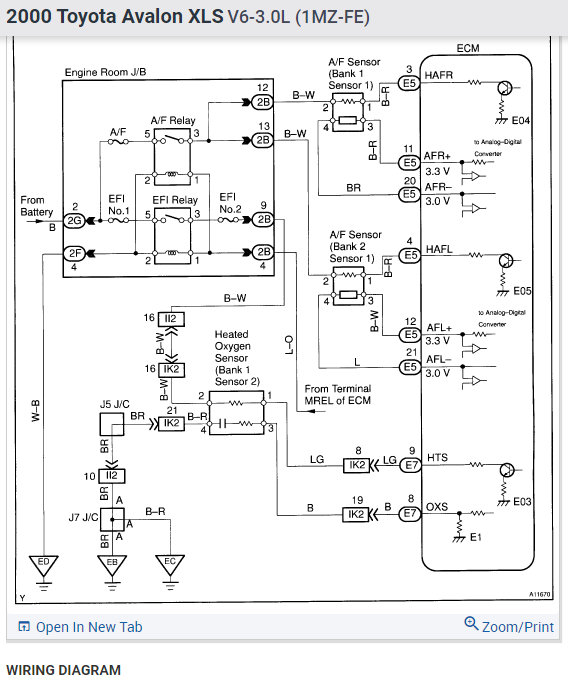
I have attached the diagnostics for that code. This will help you determine the issue and pin point the problem.

Please let me know of any questions.

Thank you.
Was this
answer
helpful?
Yes
No
Tuesday, August 24th, 2021 AT 10:57 PM

Please login or register to post a reply.