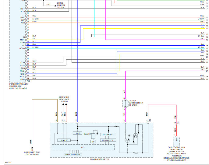
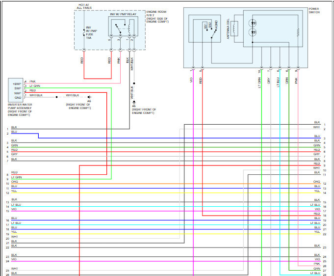
I diagnose this vehicle and detect P0A80-HV battery need replacement and P3018:Battery block is getting weaker.
So I need wire diagram from Smart unit to HV BATTERY PACK To trace whether power circuit or ground was burnt by flame from oxy-acetelyn blow pipe
Thursday, November 27th, 2025 AT 11:22 AM
















