Cranks no start

Tiny
ITUMELENGTUMZA50
  • MEMBER
  • 2013 TOYOTA LANDCRUISER
  • 217,452 MILES
My car cranks but will not start.
Monday, October 8th, 2018 AT 2:47 AM

5 Replies

Tiny
JACOBANDNICKOLAS
  • MECHANIC
  • 110,194 POSTS
Hi and thanks for using 2CarPros.com.

First, there could be many things that can cause a no start. Take a look through this link. It discusses the most common reasons why an engine fails to start, how to diagnose the problem, and how to repair.

https://www.2carpros.com/articles/car-cranks-but-wont-start

Let me know if something there helps or if you have other questions.

Take care,
Joe
Was this
answer
helpful?
Yes
No
Monday, October 8th, 2018 AT 5:06 PM
Tiny
ITUMELENGTUMZA50
  • MEMBER
  • 9 POSTS
Thanks for the reply, I have gone through the list checked everything on my car from the list so what I found on my car is that my pump is pumping diesel to my injector rail but the rail does not transport the diesel to my injectors, I loosened the injector rail pipes and cranked the car for about two minutes but there is no diesel coming so I went to my pump and disconnected my outlet pipe from the pump then cranked the car again then I could see that the diesel does get to the pump and also the pump does pump the diesel up but cannot figure out why I cannot get the diesel from rail up.
Was this
answer
helpful?
Yes
No
Tuesday, October 9th, 2018 AT 1:41 AM
Tiny
JACOBANDNICKOLAS
  • MECHANIC
  • 110,194 POSTS
Has the fuel filter been replaced? Was anything done that could cause an air pocket?
Was this
answer
helpful?
Yes
No
Tuesday, October 9th, 2018 AT 5:36 PM
Tiny
ITUMELENGTUMZA50
  • MEMBER
  • 9 POSTS
Yes, the fuel filter was replaced and after working on it last night I managed to get the fuel running, but now I am not getting any signal to my pump and injectors.
Was this
answer
helpful?
Yes
No
Tuesday, October 9th, 2018 AT 10:37 PM
Tiny
JACOBANDNICKOLAS
  • MECHANIC
  • 110,194 POSTS
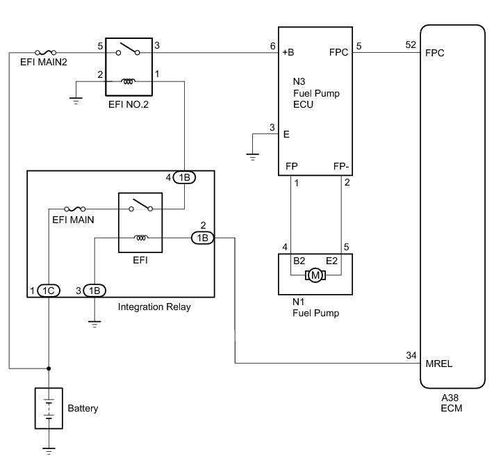
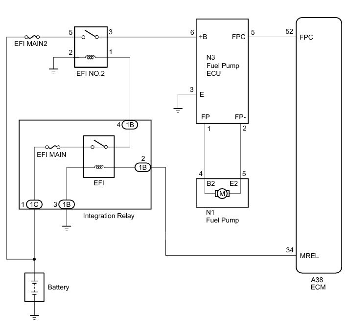
Check the integration relay (under hood relay box) for power. If there is another relay with the same part number, switch them to see if changes. Confirm power to the fuel pump ECU unit. (Pin 6 should have between 11v and 14v). Also, check EFI relay 2 under the hood/relay box.

Let me know what you find.

Take care,
Joe
Was this
answer
helpful?
Yes
No
Wednesday, October 10th, 2018 AT 4:19 PM

Please login or register to post a reply.