Starter relay location

Tiny
CLEWIS1977
  • MEMBER
  • 2001 HONDA ACCORD
  • 3.0L
  • 6 CYL
  • 2WD
  • AUTOMATIC
  • 298,000 MILES
I get a clicking sound from the starter when I go to start the car. I checked the battery and connections and that is fine. I am looking for the starter relay so I could try replacing that before I try replacing the starter. Looked through all the fuse boxes and did not see it. Just wondering if it might be tied in with a relay that goes to something else, and where it might be located.
Sunday, May 27th, 2018 AT 5:56 PM

1 Reply

Tiny
CARADIODOC
  • MECHANIC
  • 34,489 POSTS
If you are hearing anything, the relay is working. This is an unusual circuit. As with many other import cars, the engineers rely on the tiny contacts in the ignition switch to carry the high current for the starter solenoid. That is a lot to ask of such a little switch. That can be up to around 20 amps. That is why most manufacturers use a relay to do that job.

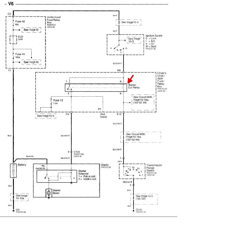
Your circuit does include a relay, but it is in series with the ignition switch, meaning the switch still has to carry that high current. The relay is only used as a means of interrupting the circuit as part of the anti-theft system. It is called the "starter cut relay" and it is located inside the car in the fuse box. If you are hearing the relatively light click of that relay when you turn the ignition switch to "crank", the ignition switch, the neutral safety switch, and that half of the relay are working properly, so we can move on to the high-current starter circuit.

The second common symptom is a rather loud single clunk from the starter solenoid when you turn the ignition switch to "crank". Everything else has to be working except the high-current circuit which does not have much in it. There is two wires on the starter to take voltage readings. You can use a digital voltmeter, but for this type of test, a test light can be more accurate. Measure the voltage on the larger battery cable at the starter solenoid. You should find full battery voltage of 12.6 volts. Now watch what happens to it when a helper tries to crank the engine. If it drops real low, there is a break in that cable. A common place to find the cause is corroded strands of wire hidden under the insulation, near the ends.

If that voltage does not drop very much during the attempted cranking, measure the voltage on the smaller "solenoid" wire. You will find 0 volts there until your helper tries to crank the engine. Then, that should go to full battery voltage. If you see that, and the voltage stays high on the larger cable too, suspect burned and arced contacts inside the solenoid assembly. We can do more tests to verify that if necessary.
Was this
answer
helpful?
Yes
No
+1
Sunday, May 27th, 2018 AT 6:22 PM

Please login or register to post a reply.