Wednesday, January 20th, 2016 AT 6:11 PM
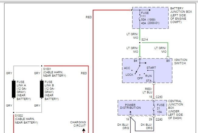
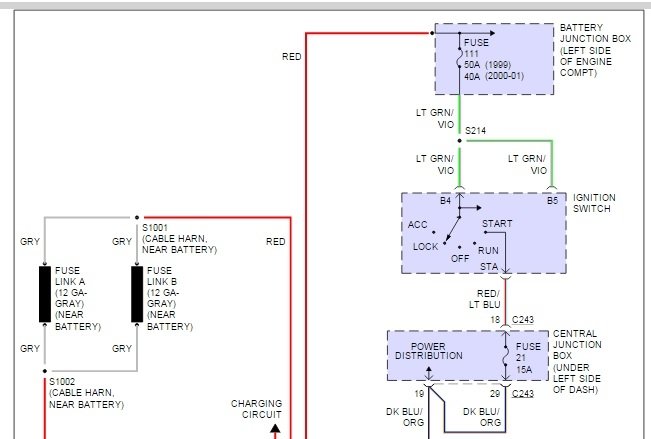
Starter won't disengage but does when you turn off key. Burnt up two starters and replaced the cylinode and ignition switch. Don't know what else to do




