Sunday, January 12th, 2025 AT 4:29 AM
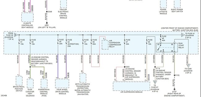
I wind up having an issue with my starter solenoid while it was not getting power to the starter. Trace it back to the fuse box in the engine compartment After finagling and moving around the fuse box, I wind up breaking one of The two circular metal rings that the boat to connect the positive power cable to the distribution box so wind up getting a new used box, but just exchanged out the rail underneath the fuse box took a few wires out and now do not know where three of them go I did have the wire color coat schematics on a website I found, but cannot find them as of yet again my vehicle has no power hasn’t been started in about two months. Battery is brand new now getting power as well as all today but have not tried the distribution box since I replaced the broken rail need help locating the wiring color schematics for the fuse and relays in the distribution box.










