Speedometer stopped working

Tiny
GSUDS
  • MEMBER
  • 2011 KIA RIO
  • 4 CYL
  • 2WD
  • AUTOMATIC
  • 40,000 MILES
Is there a fuse that controls the speedometer reading and if so where and what is it?
Thursday, April 9th, 2020 AT 8:27 AM

1 Reply

Tiny
KASEKENNY
  • MECHANIC
  • 18,907 POSTS
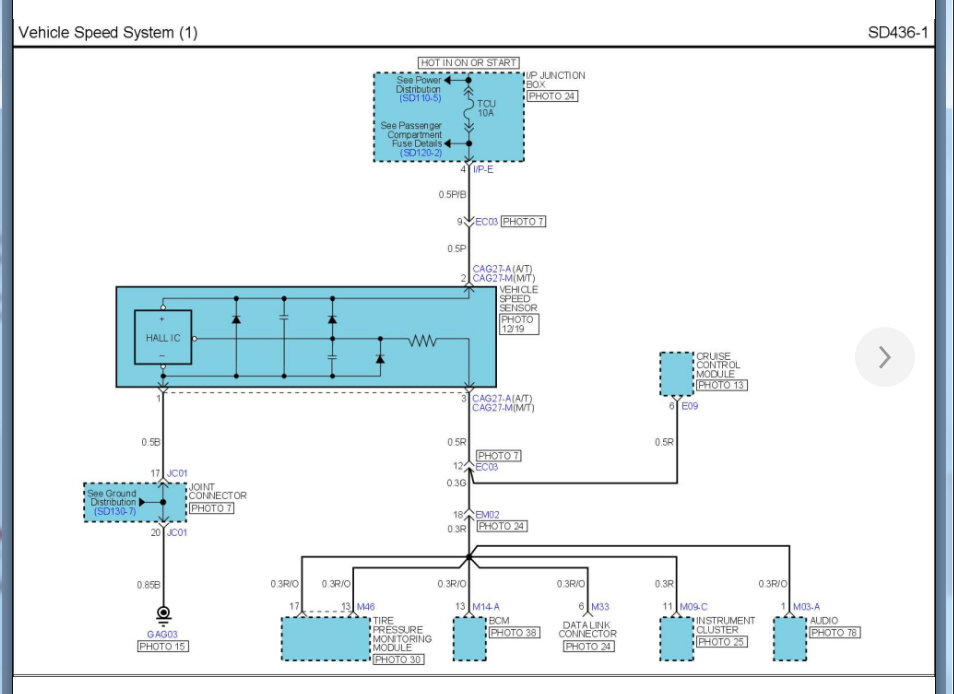
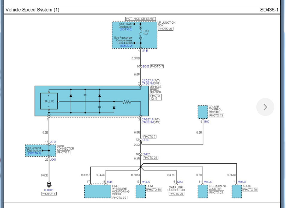
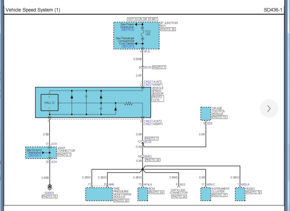
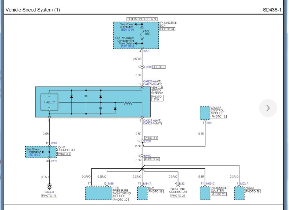
There is no fuse for just the speedometer. There is a cluster fuse but if the speedometer is the only thing not working then most likely the speed sensor is the issue or the cluster itself. Please take a look at the last wiring diagram where it shows the VSS is a direct feed to the cluster which is for the speedometer.

This means we need to check for codes and then monitor the BCM to see if the speed is registering there. If it is then the sensor is ok and the cluster is the issue.

If not, then the VSS is the issue.

Let me know if you have questions and we can go from there. Thanks
Was this
answer
helpful?
Yes
No
-2
Thursday, April 9th, 2020 AT 9:00 AM

Please login or register to post a reply.