Engine will not crank after slamming on brakes

Tiny
BIGGMAMA67
  • MEMBER
  • 2012 HYUNDAI SONATA
  • 2.4L
  • 2WD
  • AUTOMATIC
  • 103,500 MILES
I slammed on brakes to keep from hitting this guy. He tries yanking my locked doors open. My car stalled out and now hasn't cranked. I replaced the starter and the battery.
Friday, May 29th, 2020 AT 4:32 PM

7 Replies

Tiny
KASEKENNY
  • MECHANIC
  • 18,907 POSTS
Was the vehicle running properly and any starting issues before this happened?

Do you have a push button start? If so, can you press the brake pedal and see if the brake lights come on? If not I suspect we have an issue with the brake switch on the pedal.

From there we need to check to see if we have power on the control wire at the starter. I suspect the answer is no. If not, then we need to go backwards in the system to find the issue.

Lastly, when your turn the key to the on position does the theft light turn off?
Was this
answer
helpful?
Yes
No
Friday, May 29th, 2020 AT 4:51 PM
Tiny
BIGGMAMA67
  • MEMBER
  • 6 POSTS
I had no previous starting problems. It's key start not push. Yes I have power on the control wire on starter. Where is the theft light located?
Was this
answer
helpful?
Yes
No
Friday, May 29th, 2020 AT 6:20 PM
Tiny
KASEKENNY
  • MECHANIC
  • 18,907 POSTS
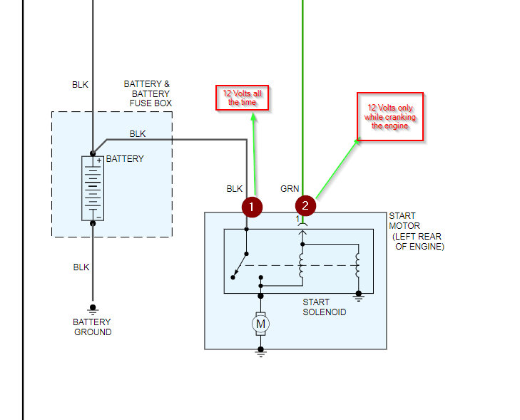
Can you take a look at this wiring diagram that I attached to this reply? You should have two wires on the starter. The black wire is a direct feed from the battery and you should have 12 volts there at all times. The other wire is the control wire. You should only have 12 volts there when you are cranking the engine.

I just want to confirm this because if you have 12 volts on the control wire then the starter is the issue but you said you replaced that so it is unlikely that it is the issue. However, it could be a faulty starter right out of the box.

Also, if you are not using a volt meter, then we need to use one. A test light will tell you if you have voltage but you need 12 volts to engage the starter. So a test light will light up but you don't know if that is 12 volts or 8 volts.

Let me know and we can go from there. Thanks
Was this
answer
helpful?
Yes
No
-1
Saturday, May 30th, 2020 AT 3:12 PM
Tiny
BIGGMAMA67
  • MEMBER
  • 6 POSTS
The starter is fine, however the battery was dead. I replaced the battery and it tries to turn over but won't. I'm thinking I need a larger cca battery. The one I just bought has 700 cca.
Was this
answer
helpful?
Yes
No
Sunday, May 31st, 2020 AT 1:20 PM
Tiny
KASEKENNY
  • MECHANIC
  • 18,907 POSTS
700 cca battery is more then large enough to start your engine. Can you get a video or what this is doing when you say it is trying to start? I think seeing it will get me on the same page with what you are seeing and we can figure this out. Plus, how did you confirm the starter is okay? I think this is where I am getting confused and the video will solve that. Thanks
Was this
answer
helpful?
Yes
No
Monday, June 1st, 2020 AT 4:23 PM
Tiny
BIGGMAMA67
  • MEMBER
  • 6 POSTS
I had a mechanic, who happens to be one of my uncles, come look at my car. He said what I feared most; the motor is locked up. I'm totally bumming now because the car was bought used and I've only made 2 payments on it. Looks like I've got no choice but to try and save for a new motor. Thanks for all your advice!
Was this
answer
helpful?
Yes
No
Tuesday, June 2nd, 2020 AT 8:13 AM
Tiny
KASEKENNY
  • MECHANIC
  • 18,907 POSTS
I am sorry to hear that. I actually thought that may be an option but clearly didn't have enough to go there yet and I didn't want to worry you.

Thanks for using 2CarPros. Please come back next time you need some help.
Was this
answer
helpful?
Yes
No
+1
Tuesday, June 2nd, 2020 AT 7:22 PM

Please login or register to post a reply.