Signal switch, wiper switch and heated seats and cruise control not working

Tiny
06CHARGERRT
  • MEMBER
  • 2006 DODGE CHARGER
  • 5.7L
  • V8
  • 2WD
  • AUTOMATIC
  • 221,000 MILES
Blinker switch and wiper switch won’t work also the heated seats and cruise control.
Saturday, July 4th, 2020 AT 5:13 PM

6 Replies

Tiny
JACOBANDNICKOLAS
  • MECHANIC
  • 110,194 POSTS
Hi,

This vehicle has an integrated power module (IPM). Often times, the pins on the module corrode or break and cause this type of issue.

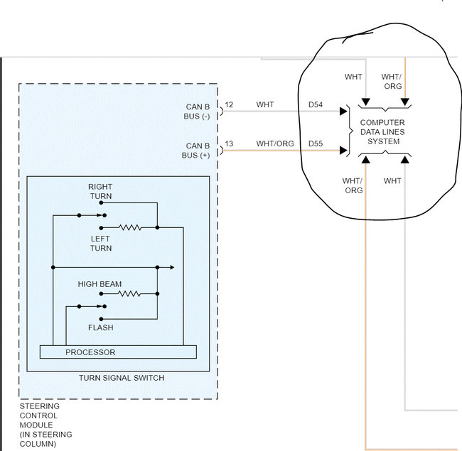
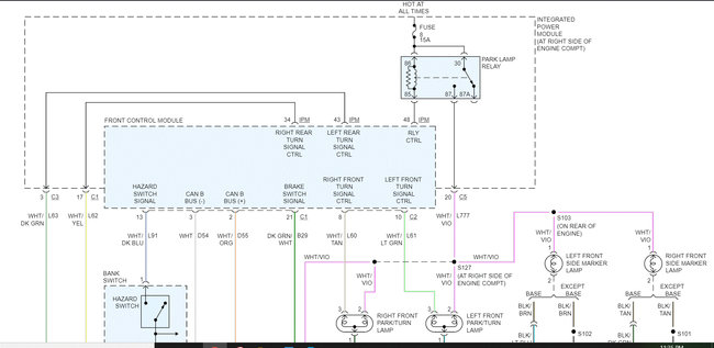
The way to determine if there is a break down in communication within the vehicle's CAN bus system, you need to scan the modules via a CAN scan. CAN stands for computer area network. If you look at the pics below, you will see where it indicates CAN in the wiring schematics. In pic 2, I circled computer area data lines for you to see.

Here is a video that shows how and why a CAN bus scan should be done and how it's done:

https://youtu.be/InIlnsjOVFA

This is what I suggest having done. Let me know if you have questions or need help.

Joe
Was this
answer
helpful?
Yes
No
+1
Saturday, July 4th, 2020 AT 8:42 PM
Tiny
06CHARGERRT
  • MEMBER
  • 4 POSTS
I changed both 32v fuse that were broken and still the same thing.
Was this
answer
helpful?
Yes
No
+1
Sunday, July 5th, 2020 AT 4:37 PM
Tiny
JACOBANDNICKOLAS
  • MECHANIC
  • 110,194 POSTS
Hi,

Did the new fuses blow or are they okay? Also, you have me a bit confused. When you say 32v fuses, I'm not sure what you are referring to. Fuses are based on amperage. Is that what was meant?

Next, if you have power in and out, then chances are it deals with the IPM. I suspect something in the connector has failed. Often times the small pins will break or corrode and then break.

Joe
Was this
answer
helpful?
Yes
No
+1
Sunday, July 5th, 2020 AT 8:47 PM
Tiny
06CHARGERRT
  • MEMBER
  • 4 POSTS
Hi,

The new fuses are okay, And yes I meant amperage.
Was this
answer
helpful?
Yes
No
Monday, July 6th, 2020 AT 1:42 PM
Tiny
06CHARGERRT
  • MEMBER
  • 4 POSTS
I found 2 more blown fuses and changed them.
One 20amp and one 30amp and they all started working again. Thank you so much for your answers they really helped me diagnose the problem.
Was this
answer
helpful?
Yes
No
Monday, July 6th, 2020 AT 6:27 PM
Tiny
JACOBANDNICKOLAS
  • MECHANIC
  • 110,194 POSTS
You are very welcome. I'm glad you got it fixed. Feel free to come back in the future if you need anything.

Take care,
Joe
Was this
answer
helpful?
Yes
No
+1
Monday, July 6th, 2020 AT 10:02 PM

Please login or register to post a reply.