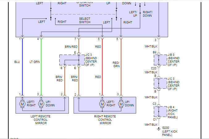
Side mirror wiring diagram

Tiny
JESUS BERRIOS2
  • MEMBER
  • 2009 TOYOTA COROLLA
  • 200,000 MILES
Hello there! I need the side view mirror wiring diagram. Thanks for all the help that you can give me!
Monday, January 28th, 2019 AT 6:43 AM

1 Reply

Tiny
SEVAG P
  • MECHANIC
  • 405 POSTS
Hi Jesus,

I am sending the side mirror wiring diagram divided in two sections for clear picture. Check out the diagrams (Below). Please let us know if you need anything else to get the problem fixed.
Was this
answer
helpful?
Yes
No
+2
Monday, January 28th, 2019 AT 10:52 AM

Please login or register to post a reply.