How to set and adjust ignition timing?

Tiny
AZDANNO04
  • MEMBER
  • 1998 NISSAN SENTRA
  • 1.6L
  • 4 CYL
  • 2WD
  • AUTOMATIC
  • 229,554 MILES
A lot of miles on vehicle. Figured since I've done everything else to it needs to be adjusted.
Tuesday, January 12th, 2021 AT 11:51 AM

3 Replies

Tiny
KASEKENNY
  • MECHANIC
  • 18,907 POSTS
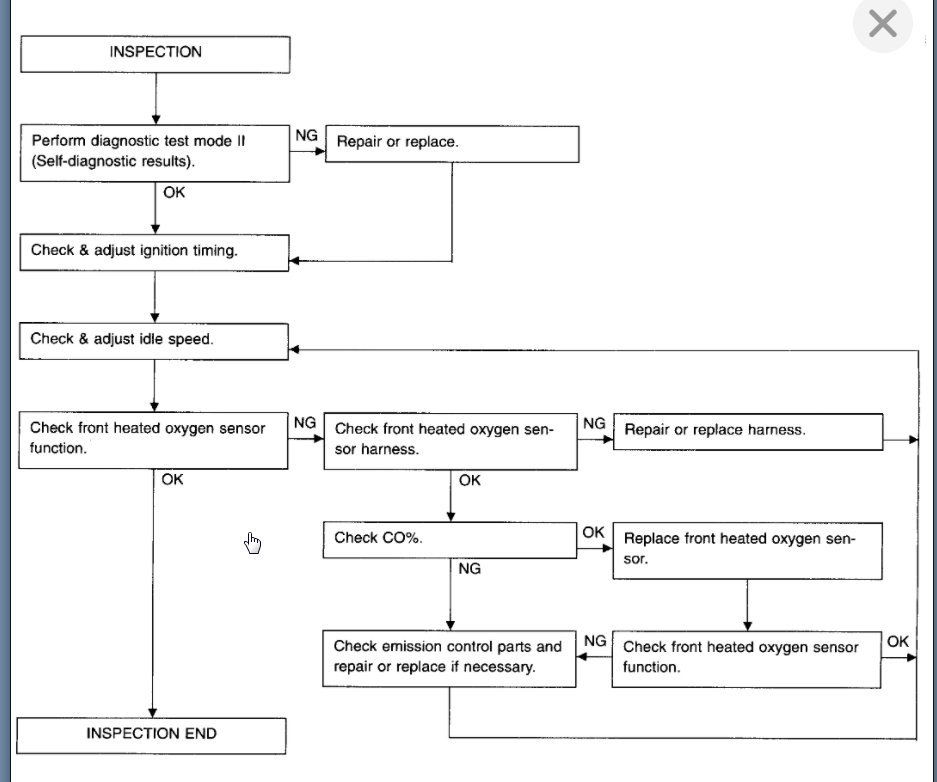
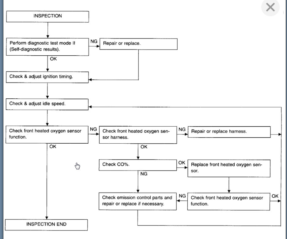
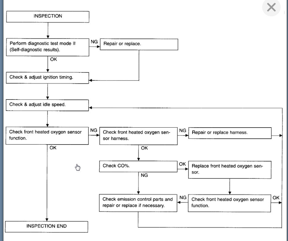
I am attaching the inspection process and info that you should need. So let's run through this and let us know if you need more info. Check out the diagrams (below). Please let us know if you need anything else to get the problem fixed. Thanks
Was this
answer
helpful?
Yes
No
Wednesday, January 13th, 2021 AT 4:56 PM
Tiny
PETESA
  • MEMBER
  • 1 POST
  • 1994 NISSAN SENTRA
  • 4 CYL
  • FWD
How do I check the base timing on a 94 sentra 1.6 DOHC
Was this
answer
helpful?
Yes
No
+1
Thursday, January 14th, 2021 AT 9:02 AM (Merged)
Tiny
MHPAUTOS
  • MECHANIC
  • 31,937 POSTS
Hello,

To set the ignition timing follow the diagrams below. Check out the diagrams (Below). Please let us know if you need anything else to get the problem fixed.
Was this
answer
helpful?
Yes
No
+1
Thursday, January 14th, 2021 AT 9:02 AM (Merged)

Please login or register to post a reply.