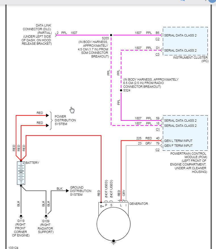
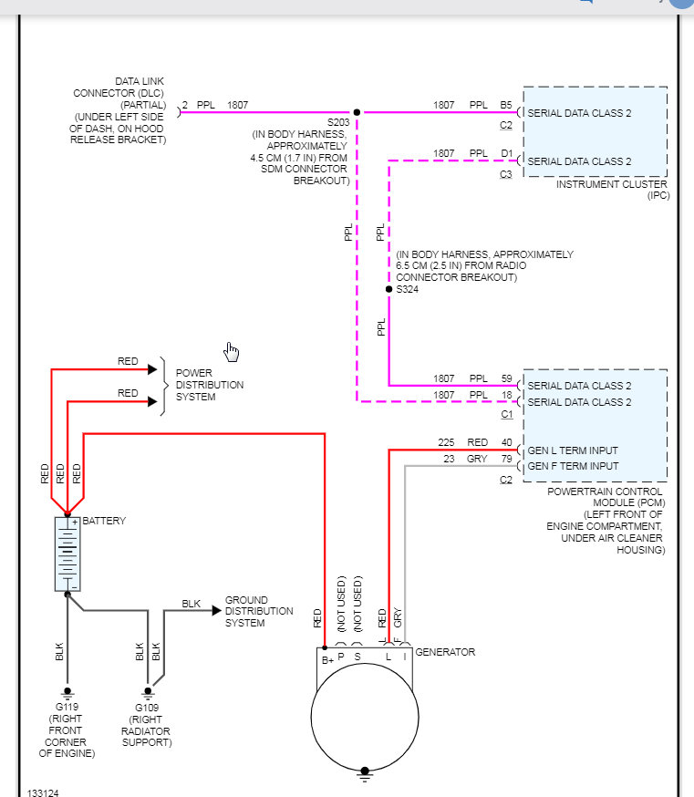
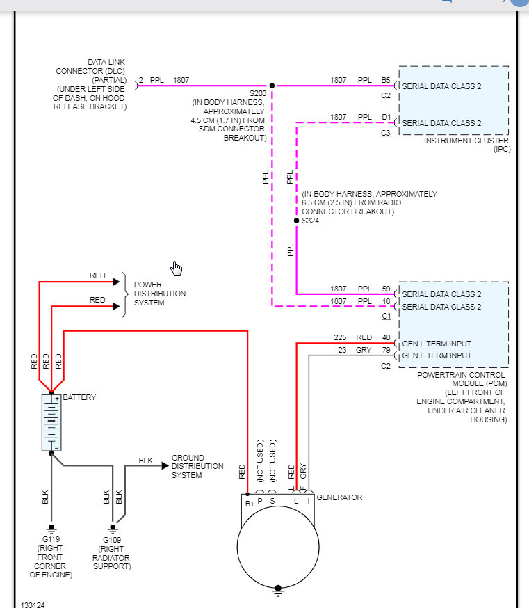
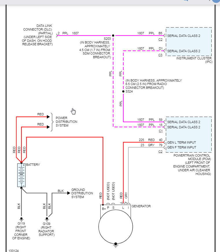
Wednesday, September 23rd, 2020 AT 5:18 PM
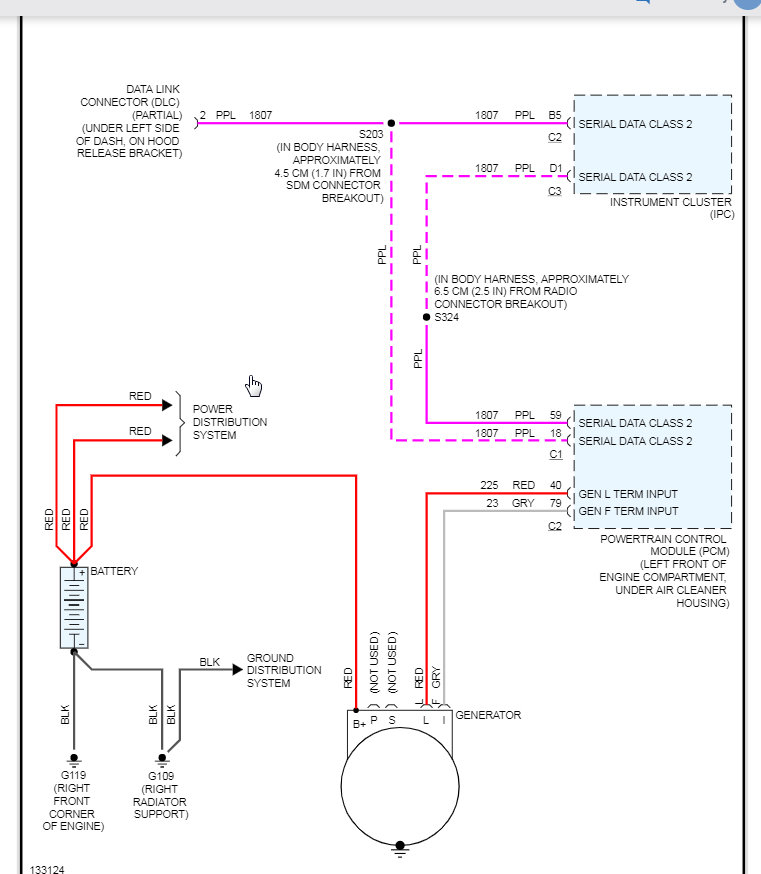
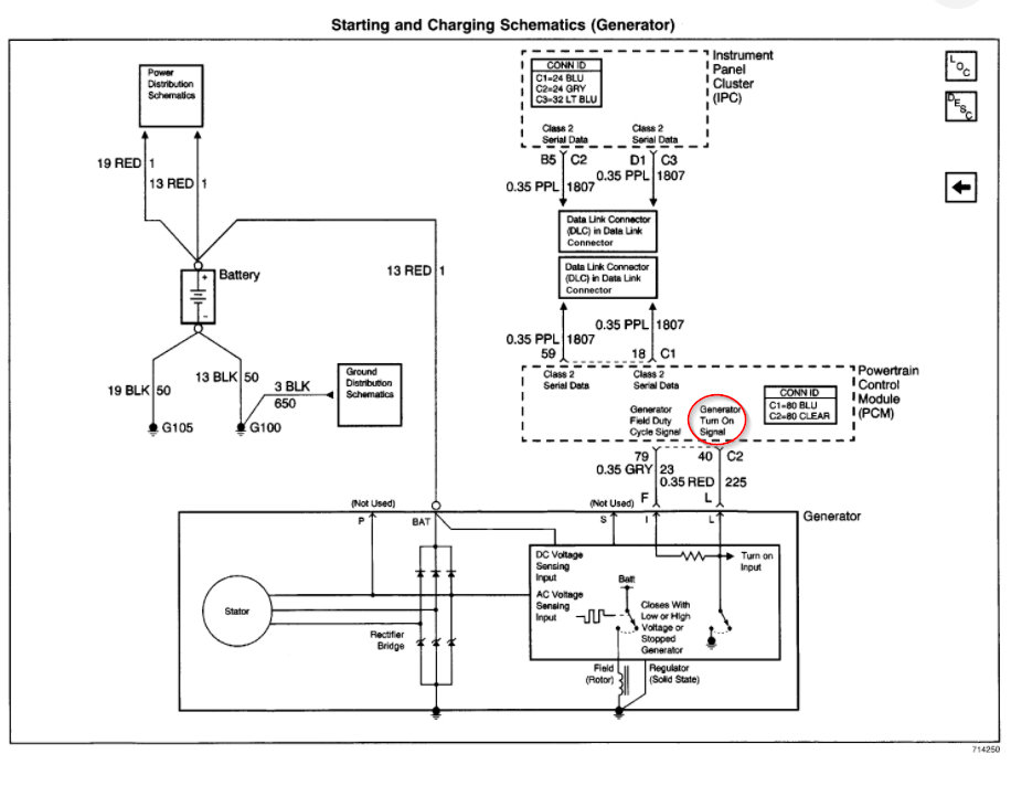
Had alternator tested said voltage regulator failed. Bought new alternator put it in put it all back together battery light still on service charging system still on. Took new alternator back out brought it to O'Reilly's I had it tested failed. So did I get a faulty alternator or is my car burning alternators? They said it could possibly be the clip and the alternator? Aftermarket has three wires four prongs mine has two wires all the way back to main harness and no splices an only two prongs. What the heck!










