Schematic for steering assist needed?

Tiny
SECONDJOHN
  • MEMBER
  • 2006 VOLKSWAGEN JETTA
  • 2.0L
  • 4 CYL
  • TURBO
  • 2WD
  • AUTOMATIC
  • 220,000 MILES
Would you have a wiring diagram for connectivity between steering wheel and steering angle sensor, steering column controller, and steering assist motor that's located on the steering rack. I'm seeing a lack of assistance and a constant error on the ABS system, due to a lack of steering input. Thanks
Sunday, April 6th, 2025 AT 4:50 AM

10 Replies

Tiny
JACOBANDNICKOLAS
  • MECHANIC
  • 110,192 POSTS
Hi,

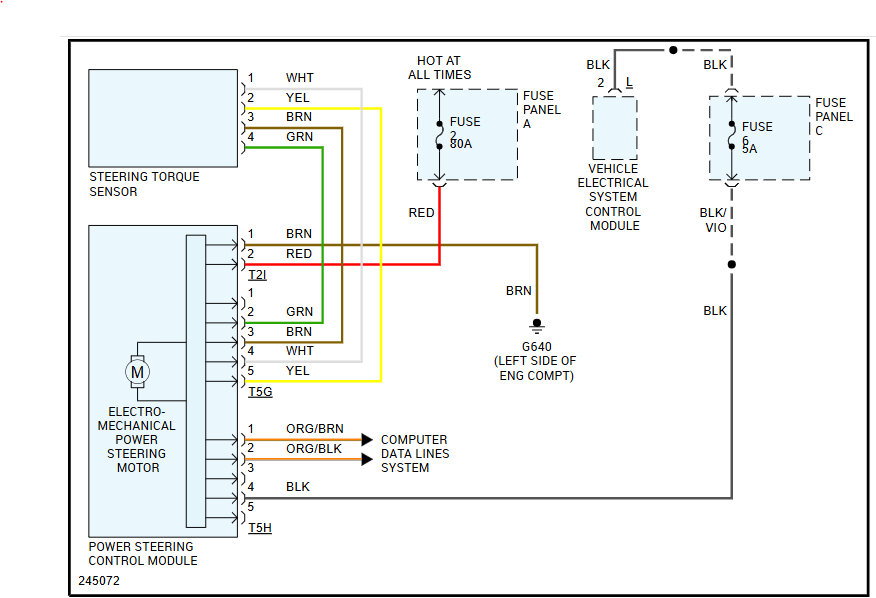
If there are no strange sounds, there is a torque sensor that is used to determine the amount of assistance needed.

I have attached the only schematic I have for you below. I believe the torque sensor is integral to the electric motor. Please confirm that before making purchases.

I hope this helps. Let us know if you have additional questions.

Take care,

Joe

See pic below.
Was this
answer
helpful?
Yes
No
Sunday, April 6th, 2025 AT 2:09 PM
Tiny
SECONDJOHN
  • MEMBER
  • 12 POSTS
Thank you for that schematic of the steering rack. I definitely plan to check out the connections down there on each of the connectors.

Having said that, I am still looking for the pinouts of the two connectors on the “steering column control module”, what VW calls J527, and in my case, model 1K0-953-549-AJ.
This is the controller that sits under the column just behind the steering wheel. I’m interested in the two connectors on the back of that: The black 20 pin and the yellow 4-pin. The 4-pin is pretty much for the driver’s air bag, and of more interest is the 20-pin. The two large blades there are going to be +12 and ground, but the remaining 18 pins are what I need to trace, wherever they go.

I appreciate the work you guys are doing. If I may ask, where do you get your excellent color schematics from? If you’d rather not say, fine, but they are great.

Thanks again for your help,

John
Was this
answer
helpful?
Yes
No
Monday, April 7th, 2025 AT 7:08 PM
Tiny
JACOBANDNICKOLAS
  • MECHANIC
  • 110,192 POSTS
Hi,

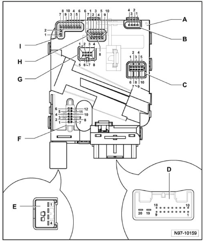
If you look at the last pic below, it shows the entire module and connectors. I suspect you are looking for connectors B and D.

The first pic is a legend for connector B, and pics 2, 3, and 4 are connector D. I enlarged the connectors in pics 5 and 6.

The very last pic is the entire module. If there are other connector views needed, let me know which ones.

Take care and I hope this helps.

Joe

See pics below.
Was this
answer
helpful?
Yes
No
+1
Monday, April 7th, 2025 AT 8:33 PM
Tiny
SECONDJOHN
  • MEMBER
  • 12 POSTS
Fantastic. Thank you. Gives me something to look for.
Was this
answer
helpful?
Yes
No
Tuesday, April 8th, 2025 AT 2:15 AM
Tiny
SECONDJOHN
  • MEMBER
  • 12 POSTS
I just donated to your ground me. Finally, would you have the pinouts to Connector H in the above image? Thank you again.
Was this
answer
helpful?
Yes
No
Tuesday, April 8th, 2025 AT 2:40 AM
Tiny
SECONDJOHN
  • MEMBER
  • 12 POSTS
Stupid spell corrector. See if they correct GFM.
Was this
answer
helpful?
Yes
No
Tuesday, April 8th, 2025 AT 3:20 AM
Tiny
SECONDJOHN
  • MEMBER
  • 12 POSTS
Thank you for that schematic of the steering rack. I definitely plan to check out the connections down there on each of the connectors.

Having said that, I am still looking for the pinouts of the two connectors on the “steering column control module”, what VW calls J527, and in my case, model 1K0-953-549-AJ.
This is the controller that sits under the column just behind the steering wheel. I’m interested in the two connectors on the back of that: The black 20 pin and the yellow 4-pin. The 4-pin is pretty much for the driver’s air bag, and of more interest is the 20-pin. The two large blades there are going to be +12 and ground, but the remaining 18 pins are what I need to trace, wherever they go.

I appreciate the work you guys are doing. If I may ask, where do you get your excellent color schematics from? If you’d rather not say, fine, but they are great.

Thanks again for your help,

John
Was this
answer
helpful?
Yes
No
Tuesday, April 8th, 2025 AT 8:19 AM
Tiny
KEN L
  • MASTER CERTIFIED MECHANIC
  • 55,090 POSTS
We get them from Alldata. Here is the pinout connector view for the J527 as requested, check out the images (below). Please let us know what happens.
Was this
answer
helpful?
Yes
No
Wednesday, April 9th, 2025 AT 9:45 AM
Tiny
SECONDJOHN
  • MEMBER
  • 12 POSTS
Thank you. I can do a lot with this.
Was this
answer
helpful?
Yes
No
Wednesday, April 9th, 2025 AT 5:40 PM
Tiny
KEN L
  • MASTER CERTIFIED MECHANIC
  • 55,090 POSTS
You are welcome, let me know what happens and have a good weekend!
Was this
answer
helpful?
Yes
No
Friday, April 11th, 2025 AT 9:50 AM

Please login or register to post a reply.