Sunday, July 11th, 2010 AT 8:24 AM
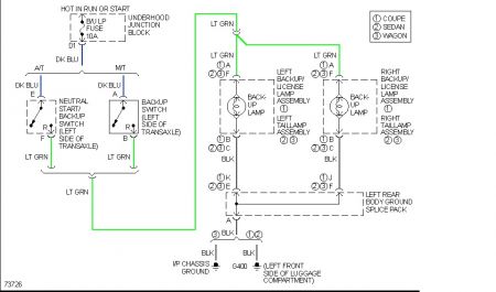
I just bought this Saturn and noticed 1 of the reverse lights were blown, so when I changed the bulb both lights went out so now I have none. Does it have a fuse just to the lights since 1 was working before I changed the blown one? How can 1 work and I change the bad one and they both go out? Thank-you. Wayne


