Right side passenger low beam headlight not working?

Tiny
ROBERT550
  • MEMBER
  • 2015 CHEVROLET MALIBU
  • 2.5L
  • 4 CYL
  • 2WD
  • AUTOMATIC
  • 98,000 MILES
My right side low-beam headlight won't operate even with a new bulb. Fuses seem to look good as well.
Thursday, September 7th, 2023 AT 8:26 AM

1 Reply

Tiny
JACOBANDNICKOLAS
  • MECHANIC
  • 110,192 POSTS
Hi,

Since the high beam on the same side works, we shouldn't have a ground issue. They share the same ground, but anything is possible.

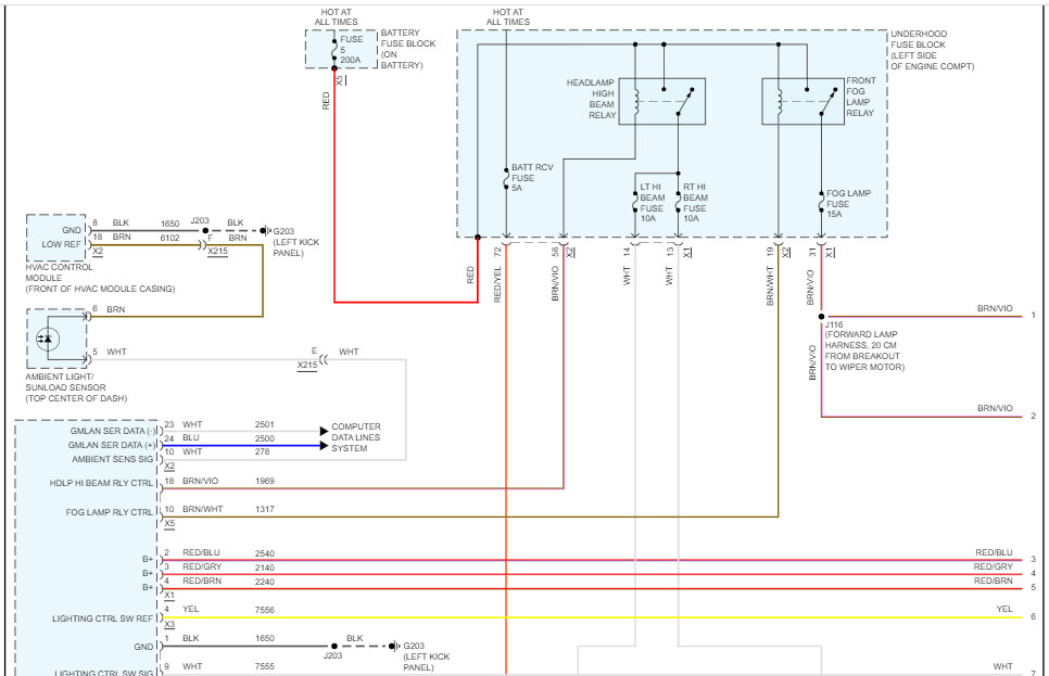
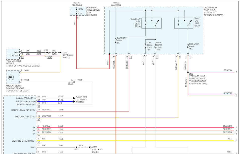
If you look below, I attached the headlamp wiring schematic. If you notice, power to the high beam lamps comes from a fuse and relay. The low beam is powered via the body control module.

Here is what I need you to do. Check the yellow wire on the right light's connector. With the low beam on, that wire should have battery voltage. If it does, just confirm the black wire has continuity to ground.

Here is a link you may find helpful:

https://www.2carpros.com/articles/how-to-check-wiring

If there is no power, we need to check for power at the body control module. Let's cross that bridge if needed.

Let me know what you find. Take care,

Joe

See pics below. Note: I had to cut each pic in half to make them readable. I did overlap them so you can follow from one to the next. The pic below of most interest is the second one. I highlighted the wire needing to be checked.
Was this
answer
helpful?
Yes
No
Thursday, September 7th, 2023 AT 2:48 PM

Please login or register to post a reply.