Right rear turn signal not working

Tiny
MATTHEW MAROSTE
  • MEMBER
  • 1998 DODGE NEON
  • 2.0L
  • 4 CYL
  • 2WD
  • AUTOMATIC
  • 209,000 MILES
My passenger rear turn/brake signal is not working. I have changed the bulb and have no power to the socket. All other signals flash an other brake light works fine. What is my issue?
Thursday, May 2nd, 2019 AT 6:46 AM

1 Reply

Tiny
CARADIODOC
  • MECHANIC
  • 34,491 POSTS
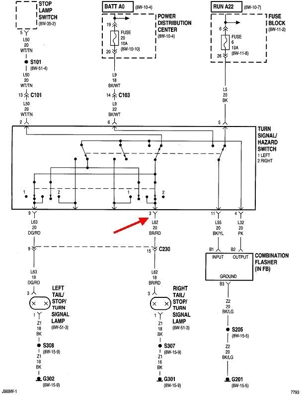
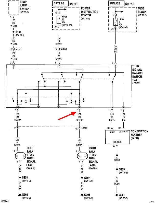
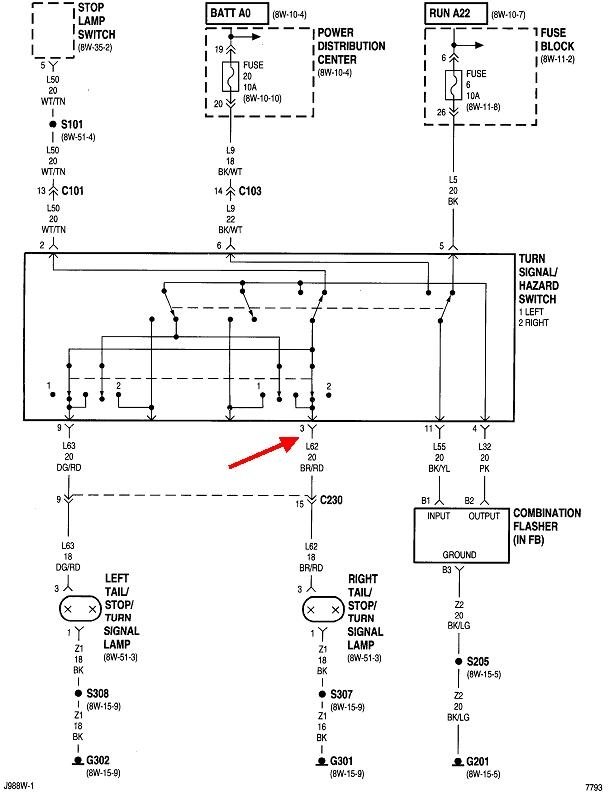
There isn't much to look at since the left side is working. There's two best suspects for this. The first is a burned contact inside the ignition switch. The second is if someone added a trailer wiring harness and used Scotch-Lock connectors, those don't seal out moisture. You can expect to find a corroded wire for that.

Start by checking for 12 volts on the brown / red wire at the back of the signal switch. You should find it there when the brake pedal is pressed. If you do not, suspect the signal switch. If you do have 12 volts there, we'll have to follow that wire to find the break in it.
Was this
answer
helpful?
Yes
No
Thursday, May 2nd, 2019 AT 5:46 PM

Please login or register to post a reply.