Reversed polarity

Tiny
GOOFYGOOFERSON
  • MEMBER
  • 2012 DODGE JOURNEY
  • 3.6L
  • V6
  • 4WD
  • MANUAL
  • 102,000 MILES
Bought a battery that had the terminals revered and did not notice. Now my 4.8 uconnect screen that also controls my climate is black. What sensors and/or fuses need checked and replaced? Thank you!
Thursday, August 27th, 2020 AT 2:50 PM

3 Replies

Tiny
KASEKENNY
  • MECHANIC
  • 18,907 POSTS
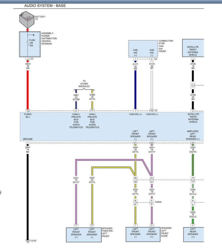
If you have the 4.8 inch then I am sure you have the base audio system. This is basically meaning you don't have an amp on the system.

I suspect you may have an issue with the radio though. The reason is, if you look at the wiring diagram the fuse is on the positive side of the system in the PDC. When you reverse the polarity then you are sending the voltage backwards through the system so the radio would get the 12 volts on the ground side up through the radio and then what remains will exit through the fuse and PDC returning to the other cable.

Let's check the fuse in the PDC but if that is okay then unfortunately I suspect the radio is the issue.

The way to confirm this is to check for power at the radio when the battery is hooked up correctly and then making sure the ground is good. If this is the case then the radio is the issue.

Let me know if you have questions. Thanks
Was this
answer
helpful?
Yes
No
+1
Thursday, August 27th, 2020 AT 3:10 PM
Tiny
GOOFYGOOFERSON
  • MEMBER
  • 2 POSTS
Thank you! And do you think any other sensors were effected? Or anything mechanical? Thank you again for your time and info!
Was this
answer
helpful?
Yes
No
Thursday, August 27th, 2020 AT 4:04 PM
Tiny
KASEKENNY
  • MECHANIC
  • 18,907 POSTS
It is hard to know for sure. Basically we just need to find out if there are other issues by operating the vehicle. This is like getting a lightening strike in that it passes through most all electronics but we don't really know what will be affected and what will not.

If right now the radio is all that doesn't work then let's just drive the vehicle and see if anything else is noticeable.
Was this
answer
helpful?
Yes
No
Thursday, August 27th, 2020 AT 7:42 PM

Please login or register to post a reply.