HOME
ASK A QUESTION
REPAIR GUIDES
BECOME A MEMBER
LOG IN
Login with Facebook
OR
Remember me
NOT A MEMBER?
FORGOT PASSWORD?
CONTACT US
PRIVACY POLICY
TERMS AND CONDITIONS
☰
Home
Ford
Ecosport
Exterior Light
Reverse Light
Switch
Location
Reverse switch location
NOJ-NOJ RAZALAS
MEMBER
2016 FORD ECOSPORT
1.5L
AUTOMATIC
30,000 MILES
Reverse light is not functioning.
Friday, March 1st, 2019 AT 7:14 PM
3 Replies
ASEMASTER6371
MECHANIC
52,796 POSTS
Good morning,
Is this the USA model or overseas model?
Roy
Was this
answer
helpful?
Yes
No
Saturday, March 2nd, 2019 AT 4:53 AM
NOJ-NOJ RAZALAS
MEMBER
2 POSTS
USA model.
Was this
answer
helpful?
Yes
No
+1
Sunday, March 3rd, 2019 AT 8:22 PM
ASEMASTER6371
MECHANIC
52,796 POSTS
Got it.
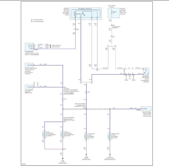
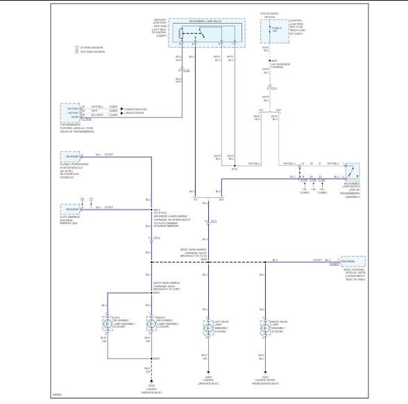
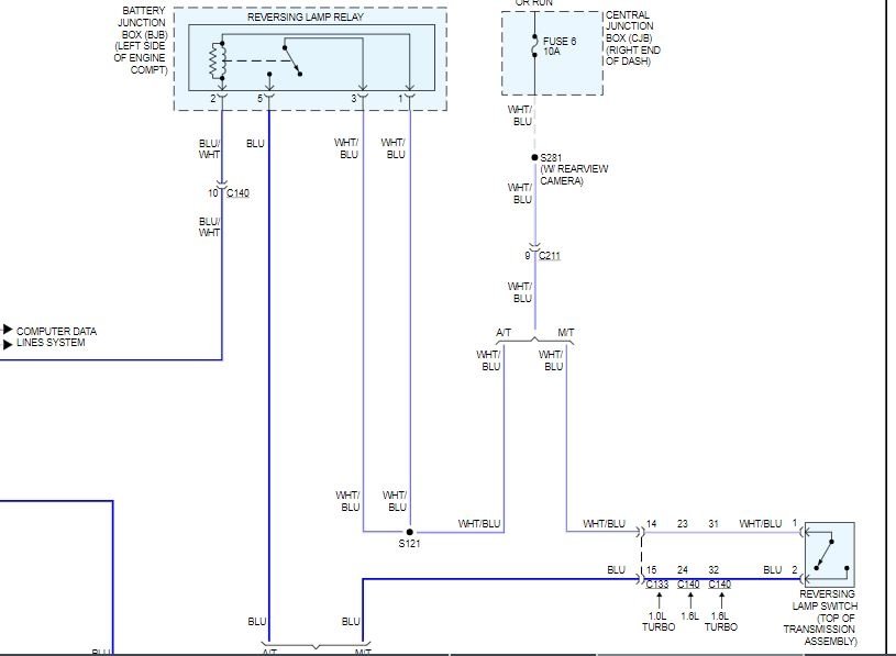
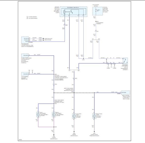
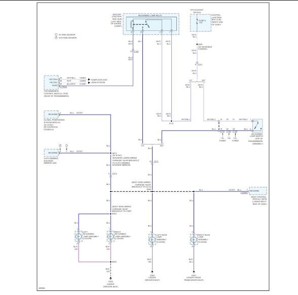
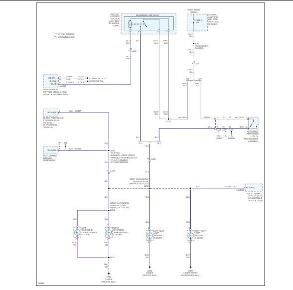
I attached a diagram for you of the back up lights. The switch is on top of the transmission. There is a fuse for it. Make sure it has power on both sides with the key on.
Roy
Images (Click to make bigger)
Was this
answer
helpful?
Yes
No
+1
Monday, March 4th, 2019 AT 3:24 AM
Please
login
or
register
to post a reply.
Ask a Car Question. It's Free!
How to Use a Test Light
Turn Signals Blink Fast
Have a Dim Headlight? - Try Replacing This!