Reverse light switch?

Tiny
SQUIRES87
  • MEMBER
  • 2006 FORD ESCAPE
  • 3.0L
  • V6
  • 2WD
  • AUTOMATIC
  • 175,000 MILES
Bulbs are fine, the relay is good, no blown fuse. Gear in reverse, no lights.
But everything I found online was either yes it has a reverse light switch, or no it has a transmission range sensor.
Thursday, February 27th, 2025 AT 6:04 PM

1 Reply

Tiny
JACOBANDNICKOLAS
  • MECHANIC
  • 110,194 POSTS
Hi,

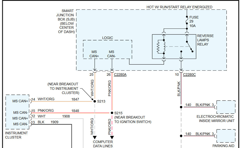
It has a transmission range sensor. It is located at the top of the transmission. The range sensor signals the PCM as to what gear has been selected. When in reverse, a signal is sent, via the CAN Bus, to the smart junction box which powers the backup lights

I attached the wiring schematic below for you so that you will have a reference. I had to cut the pic in half to make it readable. I did overlap the two so you can follow from one to the next.

I hope this helps.

Take care,

joe

See pics below.
Was this
answer
helpful?
Yes
No
Friday, February 28th, 2025 AT 8:31 PM

Please login or register to post a reply.