Coolant reservoir tank

2008 CHEVROLET AVEO
123,000 MILES • 1.6L • 4 CYL • 2WD • AUTOMATIC
Avatar
RPJ
  • MEMBER
  • 100 POSTS
Hello, coolant overflowing from reservoir tank when A/C is on, does not happen when A/C is off.

Do I need a reservoir cap replacement? Is is the original one.

Any help is appreciated, thanks, Roosevelt.
Jun 1, 2018 at 8:28 PM
Repair Safety Notice: This information is for general instructional purposes only. Vehicle repair can be dangerous. Verify all information, follow manufacturer service procedures, use proper tools and safety equipment, and consult a qualified repair shop when needed.
Advertisement
Avatar
PATENTED_REPAIR_PRO
  • CAR REPAIR CONTRIBUTOR
  • 1,853 POSTS
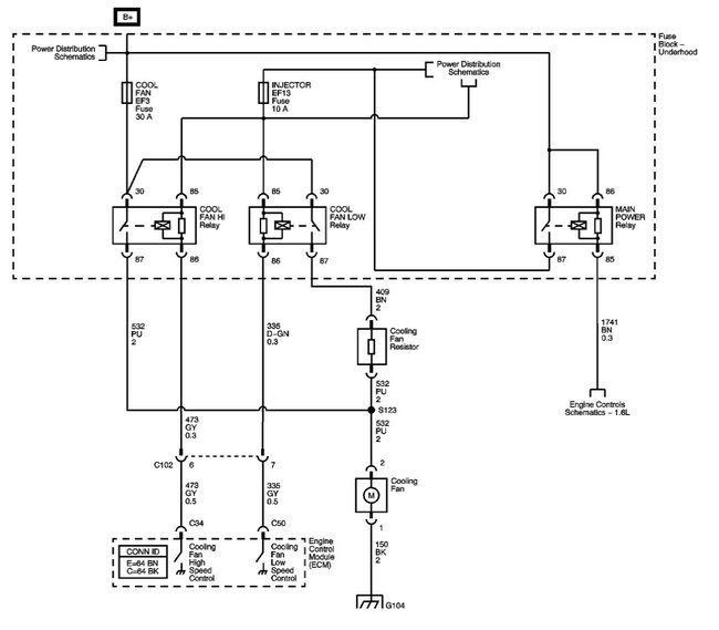
I suspect that perhaps when the AC is turned on the cooling fan is not switching to high speed.
I would try a new "cool fan hi" relay, located in the underhood fuse block.
Jun 2, 2018 at 7:45 AM
Advertisement
Avatar
RPJ
  • MEMBER
  • 100 POSTS
Thanks, I replaced the reservoir cap and it seems to be helping. With the relay, the car is not overheating so would changing the relay make a difference?

Thanks for your response to my questions, Roosevelt.
Jun 2, 2018 at 5:28 PM
Avatar
PATENTED_REPAIR_PRO
  • CAR REPAIR CONTRIBUTOR
  • 1,853 POSTS
I would keep an eye on the overflow just in case it does overheat and if so or even as a precaution maybe install a new hi relay anyhow just so it does not overheat and/or if you notice that the cooling fan does not switch to the hi speed when the engine is warm and the AC is turned on.
Jun 2, 2018 at 5:43 PM
Avatar
RPJ
  • MEMBER
  • 100 POSTS
Thank you for your advice, I appreciate it, Roosevelt.
Jun 3, 2018 at 12:20 PM
Avatar
PATENTED_REPAIR_PRO
  • CAR REPAIR CONTRIBUTOR
  • 1,853 POSTS
You are welcome and come back anytime.
Jun 3, 2018 at 12:33 PM