Friday, March 28th, 2025 AT 6:58 PM
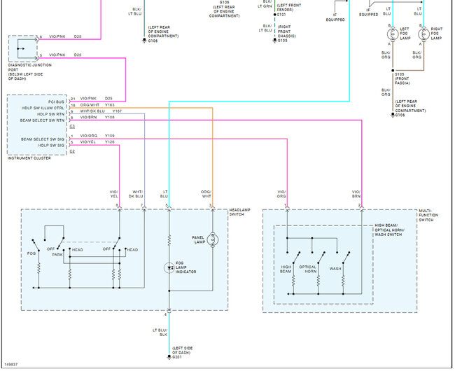
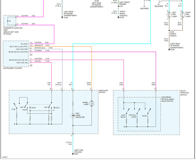
The red security light is on my dash. The truck runs fine but nothing on the dash works. Headlights are on all time switch doesn't respond. No brake lights, blinkers or hazards. Has a new front control module batt cables ignition switch fuse box. I'm at a loss.








