HOME
ASK A QUESTION
REPAIR GUIDES
BECOME A MEMBER
LOG IN
Login with Facebook
OR
Remember me
NOT A MEMBER?
FORGOT PASSWORD?
CONTACT US
PRIVACY POLICY
TERMS AND CONDITIONS
☰
Home
Chevrolet
Tahoe
Climate Control
Air Conditioner
Blows Hot
Rear A/C blowing hot air
JUDY URBAN LINK
MEMBER
2004 CHEVROLET TAHOE
5.8L
V8
4WD
AUTOMATIC
302,000 MILES
Front A/C blows cold, rear blows hot air.
Tuesday, July 30th, 2019 AT 10:21 AM
1 Reply
ASEMASTER6371
MECHANIC
52,796 POSTS
Good afternoon.
Do you have the pressures for me to see?
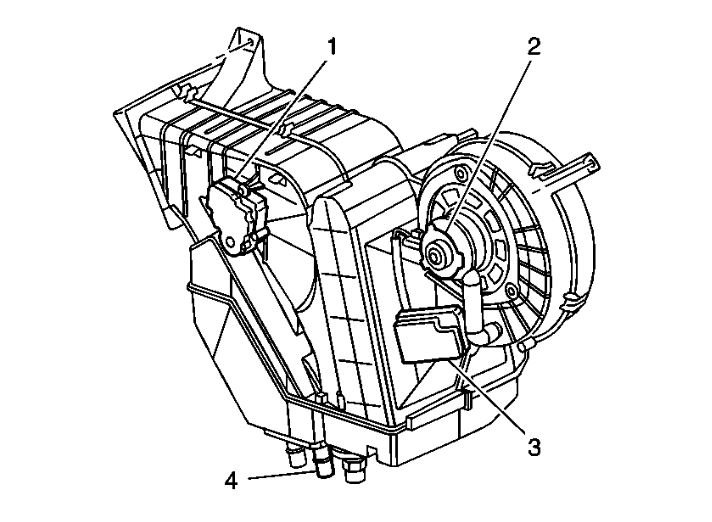
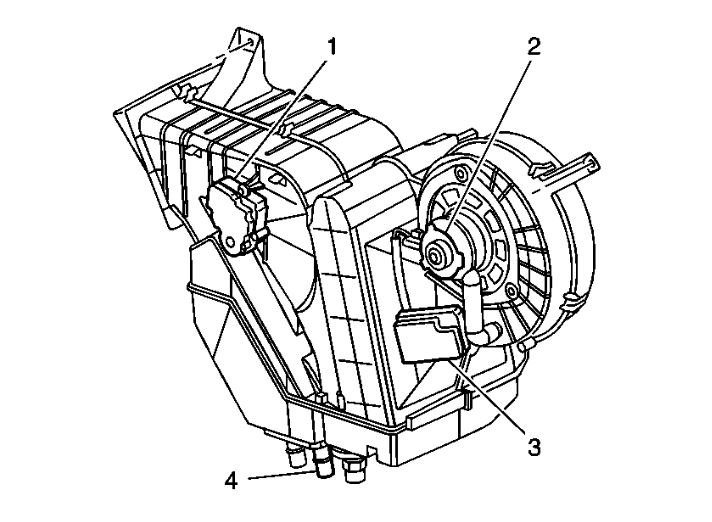
It could be either a bad expansion valve or a blend door motor.
Both are at the rear of the van under the plastic trim in the left rear of the van.
Roy
Images (Click to make bigger)
Was this
answer
helpful?
Yes
No
-1
Tuesday, July 30th, 2019 AT 10:32 AM
Please
login
or
register
to post a reply.
Related Air Conditioner Blows Hot Content
2004 Chevrolet Tahoe Ac Question
I Have A 2004 Chevrolet Tahoe With Dual Air. At Times The Ac In Front Will Turn From Cold To Hot. Turning The Vehicle Off And Back On...
Asked by
BIGPROFITT
·
3 ANSWERS
2004
CHEVROLET TAHOE
Rear Ac Blows Hot
Front Ac Blow Pretty Cold The Lines Get Cold Except The One Going To The Rear System What Would Keep That Line From Getting Cold
Asked by
thurstn
·
7 ANSWERS
1999
CHEVROLET TAHOE
2004 Chevy Tahoe Rear Heat Blows Cool Air
I Used To Turn A Wrench & Got Paid For It. As A Former Tech, I Know That Things Are Constantly Changing & I Probably Missed A Couple Of...
Asked by
Rigger87
·
2 ANSWERS
2004
CHEVROLET TAHOE
2004 Chevy Tahoe A/c Works Most Of The Time, But...
My A/c Works Fine Most Of The Time. It Cools The Car Very Well. But Once In A While It Will Only Blow Hot Air. Turning It Off And Then...
Asked by
bbuss1979
·
2 ANSWERS
2004
CHEVROLET TAHOE
2004 Chevrolet Tahoe Air Conditioner
My Car Has The Dual A/c Feature That Allows The Driver And Passenger To Control Air Temp. Occasionally The System Controlling The Driver...
Asked by
gherrmann91
·
1 ANSWER
2004
CHEVROLET TAHOE
VIEW MORE
Ask a Car Question. It's Free!
Air Conditioner - Vacuum Down and Recharge
Fix an Air Conditioning Not Working Video
Air Conditioner Compressor Replacement