HOME
ASK A QUESTION
REPAIR GUIDES
BECOME A MEMBER
LOG IN
Login with Facebook
OR
Remember me
NOT A MEMBER?
FORGOT PASSWORD?
CONTACT US
PRIVACY POLICY
TERMS AND CONDITIONS
☰
Home
Kia
Sportage
Interior
Radio
Can I get the radio diagram?
ZAYA1998
MEMBER
2020 KIA SPORTAGE
2.0L
4 CYL
TURBO
4WD
AUTOMATIC
67,400 MILES
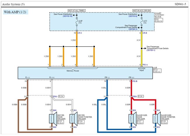
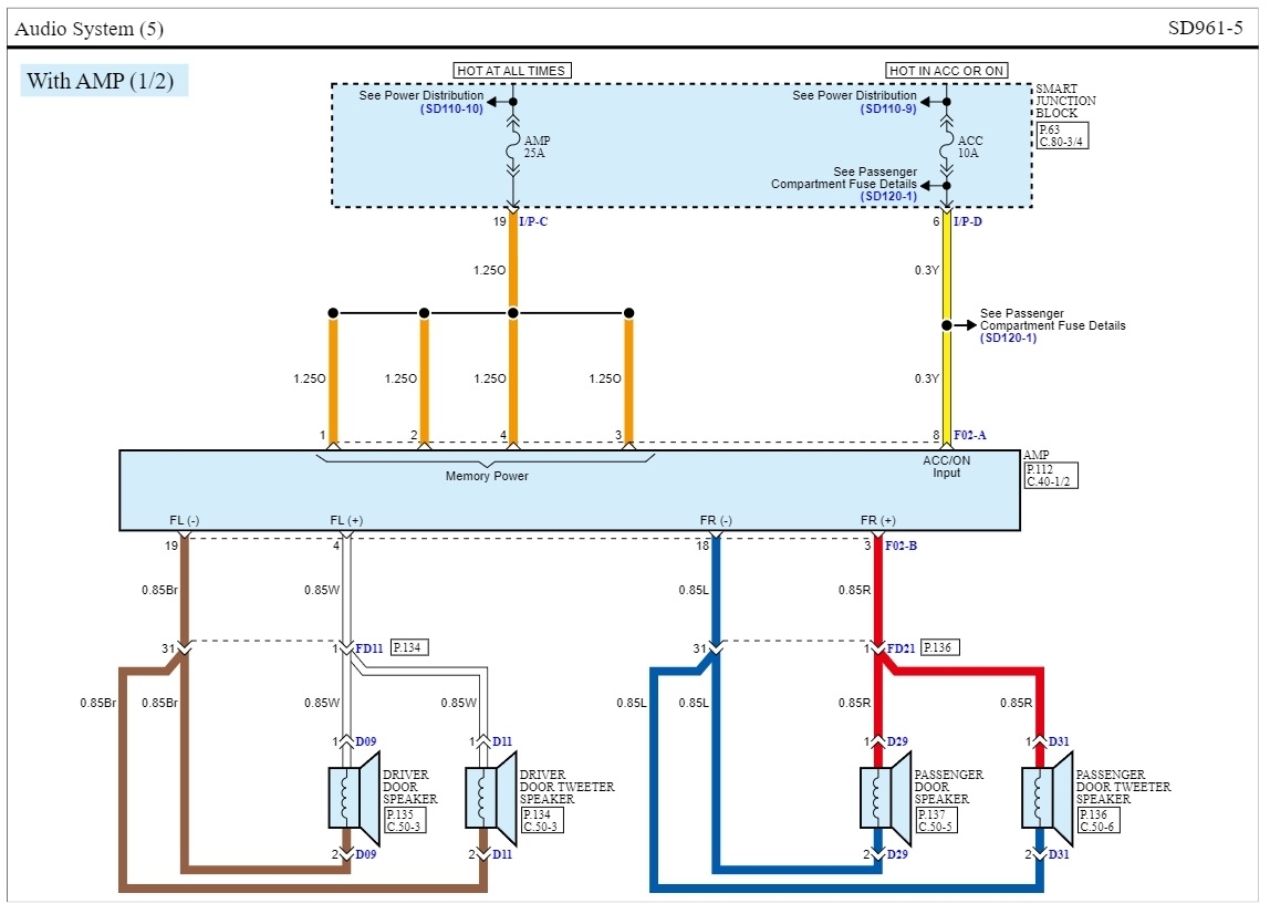
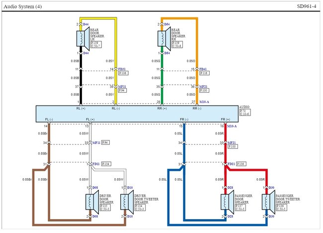
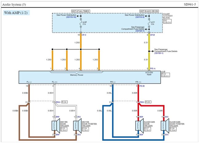
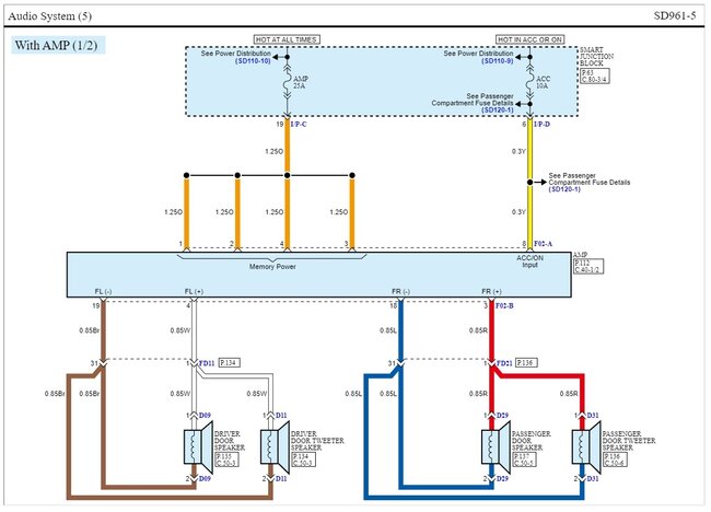
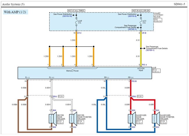
Adding sub need radio diagram.
Sunday, October 8th, 2023 AT 11:13 PM
1 Reply
MONSTERTRUCKDADDY
MECHANIC
31 POSTS
Hello,
Attached you will find an array of diagrams showing the audio system in your vehicle.
Do you have any questions beyond just looking for the diagrams?
Let us know, we'd be glad to help with your install.
Thanks!
Jason
Images (Click to make bigger)
Was this
answer
helpful?
Yes
No
Monday, October 9th, 2023 AT 4:21 AM
Please
login
or
register
to post a reply.
Related Radio Content
1999 Kia Sportage Have Fluid Coming Inside Car
What Can Cause This Problem And How Can I Fix It. I Have Steam Coming Inside Then When I Look Over To Passanger Seat I Have Water Coming...
Asked by
Davehoffmann
·
1 ANSWER
1999
KIA SPORTAGE
VIDEO
Radio Head Unit
Instructional repair video
What Is The Power Button On My Dash For.
What Is The Power Button On My Dash For.
Asked by
Anonymous
·
1 ANSWER
2000
KIA SPORTAGE
Ask a Car Question. It's Free!
Replace Head Unit Radio
How to Use a Test Light
Window Switch Replacement and Test