Thursday, September 17th, 2020 AT 2:17 PM
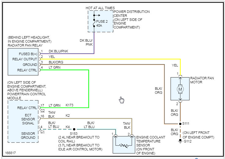
I have replaced A/C high/low pressure switches, transducer radiator fan. Buy no fan the way the fan runs is if I take it right to battery.



