HOME
ASK A QUESTION
REPAIR GUIDES
BECOME A MEMBER
LOG IN
Login with Facebook
OR
Remember me
NOT A MEMBER?
FORGOT PASSWORD?
CONTACT US
PRIVACY POLICY
TERMS AND CONDITIONS
☰
Home
Buick
Lucerne
Body
Window
Switch
Power window switch drivers side not working
TIM BURK
MEMBER
2007 BUICK LUCERNE
146,000 MILES
All other switches work on power switch but drivers window does not work.
Saturday, May 12th, 2018 AT 10:55 AM
3 Replies
ASEMASTER6371
MECHANIC
52,796 POSTS
Good afternoon.
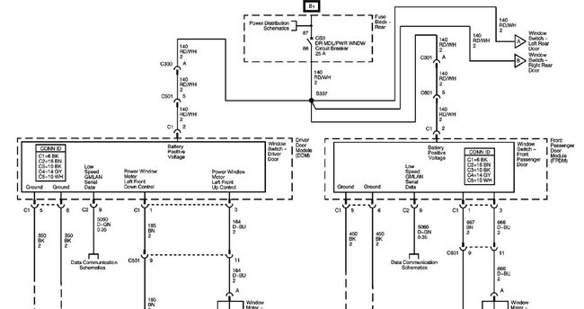
The first thing you need to do is to check for power to the switch. I will attach a wiring diagram for you to view for the wiring to test.
Check the red/white tracer for power to the switch.
You need to pop up the switch from the panel and test with a voltmeter or test light.
Roy
Image (Click to make bigger)
Was this
answer
helpful?
Yes
No
+7
Saturday, May 12th, 2018 AT 11:36 AM
TIM BURK
MEMBER
2 POSTS
The switch is now working, the connections were loose. Thank you very much!
Was this
answer
helpful?
Yes
No
-2
Saturday, May 12th, 2018 AT 2:13 PM
ASEMASTER6371
MECHANIC
52,796 POSTS
Good find. Glad it works.
Roy
Was this
answer
helpful?
Yes
No
+1
Saturday, May 12th, 2018 AT 3:20 PM
Please
login
or
register
to post a reply.
Related Window Switch Content
Power Window
V8 All Wheel Drive Automatic 46,000 Miles. The Power Window On The Driver Side Suddenly Does Not Go Up. It Goes Down Without A Problem...
Asked by
jfiglewicz
·
4 ANSWERS
2007
BUICK LUCERNE
Ask a Car Question. It's Free!
Window Switch Replacement and Test
Door Panel Removal
Door Lock Replacement