HOME
ASK A QUESTION
REPAIR GUIDES
BECOME A MEMBER
LOG IN
Login with Facebook
OR
Remember me
NOT A MEMBER?
FORGOT PASSWORD?
CONTACT US
PRIVACY POLICY
TERMS AND CONDITIONS
☰
Home
Chevrolet
Silverado
General
Fuse Test
Power to fuses
TONY136913
MEMBER
2004 CHEVROLET SILVERADO
4.7L
V8
4WD
AUTOMATIC
160,000 MILES
There are half the fuses in both fuse boxes under hood and on driver side panel that have no power. And now no ignition.
Friday, April 12th, 2019 AT 1:24 PM
1 Reply
ASEMASTER6371
MECHANIC
52,796 POSTS
Good afternoon,
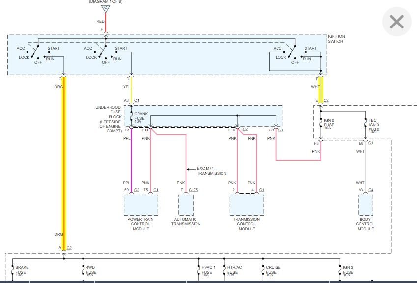
The red wire from the battery, does it have power at the fuse block? Test for power with a test light or voltmeter.
Let's start there. That is the battery power to the fuse block. The key on power comes from the ignition switch.
I highlighted the wires that need power with the key on from the ignition switch
Roy
Images (Click to make bigger)
Was this
answer
helpful?
Yes
No
Friday, April 12th, 2019 AT 1:39 PM
Please
login
or
register
to post a reply.
Related Fuse Test Content
Battery Goes Deed Unless U Remove Fuse For Passenger...
Checked Fuses Dont Have A Clue Where To Start
Asked by
jlb30
·
3 ANSWERS
2004
CHEVROLET SILVERADO
All The Guages Went Out, Is This A Fuse Issue?
All The Guages Went Out, Is This A Fuse Issue?
Asked by
maryjcarter
·
4 ANSWERS
2004
CHEVROLET SILVERADO
4wd Fuse Keeps Blowing
When I Attempt To Engage 4x4 The Fuse Blows And Wont Allow It To Lock It. What Would Cause That And How Can I Fix It?
Asked by
1994chevy
·
6 ANSWERS
2 IMAGES
1994
CHEVROLET SILVERADO
25a 4wd Fuse Keeps Blowing
A Few Days Ago The 25a 4wd Fuse Blew And I Replaced It. When I Turned The Truck On Again, It Blew Again. Is There Something I Can Check...
Asked by
pastorjared
·
2 ANSWERS
1 IMAGE
1990
CHEVROLET SILVERADO
2002 Chevy Silverado Atc Fuse Blown
Ran Truck Into Snow Drift Recently, Spent Half An Hour Rocking Back And Forth In 4w-auto While Waiting For Tow (never Revved Past 2500 Rpm...
Asked by
jsimpsonS8
·
5 ANSWERS
2002
CHEVROLET SILVERADO
VIEW MORE
Ask a Car Question. It's Free!
How to Change Oil and Filter
Radiator Fluid Flush and Fill Ford
Oil Change and Filter Replacement Toyota