Power mirrors do not work?

Tiny
JOHN KULIK
  • MEMBER
  • 2009 MITSUBISHI GALANT
  • 2.4L
  • 4 CYL
  • AUTOMATIC
  • 120,000 MILES
My door power mirrors do not work. Either one of them. What could be wrong?
Friday, February 24th, 2023 AT 12:48 PM

1 Reply

Tiny
JACOBANDNICKOLAS
  • MECHANIC
  • 110,192 POSTS
Hi,

If they both stopped at the same time, either we lost power (fuse) or the switch failed.

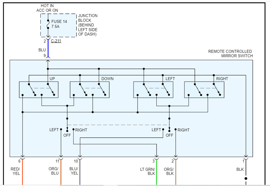
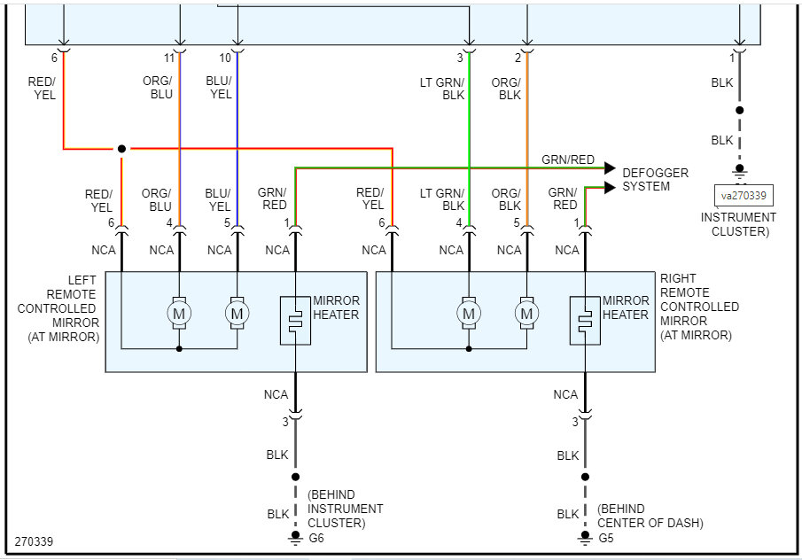
If you look below, pics 1 and 2 are the wiring schematic for the mirrors. Note that power to the switch is provided via fuse 14 in the interior fuse box. That is what I would check first. In addition to checking the fuse, also make sure there is power to and from it. You could have a good fuse, but no power is present. Here is a link you may find helpful. Note: the key must be in either the run position or ACC position for power to be present at the fuse.

https://www.2carpros.com/articles/how-to-check-a-car-fuse

If the fuse is good and there is power available, we need to check the blue wire at the switch to confirm it has power present as well.

Pic 3 shows the fuse to check.

Let me know what you find or if you have other questions.

Take care,

joe

See pics below.

Was this
answer
helpful?
Yes
No
Friday, February 24th, 2023 AT 9:48 PM

Please login or register to post a reply.