Power antenna replacement

Tiny
KEITHAUSTRALIA
  • MEMBER
  • 1996 JEEP GRAND CHEROKEE
  • 4.0L
  • 6 CYL
  • 4WD
  • AUTOMATIC
  • 200,000 MILES
Radio works. Connected red(new) to white and green (new) to green. Did not connect grey. No apparent power to new antenna. Help please!
Thursday, December 27th, 2018 AT 1:48 PM

7 Replies

Tiny
JACOBANDNICKOLAS
  • MECHANIC
  • 110,194 POSTS
Hi and thanks for using 2CarPros.

I need to know if you have an aftermarket radio installed or is it the original Jeep radio.

Next, I'm not 100% sure what you are asking for. So, I'm going to try and answer a couple things. First, you indicate power antenna replacement in the heading. Here are the directions for that process. Picture 1 correlates with these directions.

________________

Power Antenna

1. Disconnect and isolate the battery negative cable.
2. Remove the right front inner fender liner.

Power Antenna Remove/Install

3. Remove the antenna cap nut and escutcheon from the top of the fender.
4. Remove the fuse access panel in the right cowl side trim panel, and remove the push-nut that secures the trim panel to the junction block.
5. Remove the two screws that secure the right cowl side trim panel to the front door opening trim and remove the cowl side kick panel trim.
6. Locate the antenna coaxial cable connector near the junction block at the right cowl side panel. Unplug the connector by pulling it apart while twisting the metal connector halves. Do not pull on the cable.
7. Unplug the power antenna wire harness connector from the junction block.
8. Remove the antenna mounting bolts.
9. Remove the antenna wire harness and coaxial cable by pulling the grommet out of the cowl side panel from inside the right front fender wheel housing. Then pull the wiring and cable through the hole in the cowl side panel.
10. Reverse the removal procedures to install. Tighten the hardware as follows:
- Antenna cap nut - 7.9 N.M. (70 in. Lbs.).
- Antenna mounting bolts - 8.4 N.M (75 in. Lbs.).

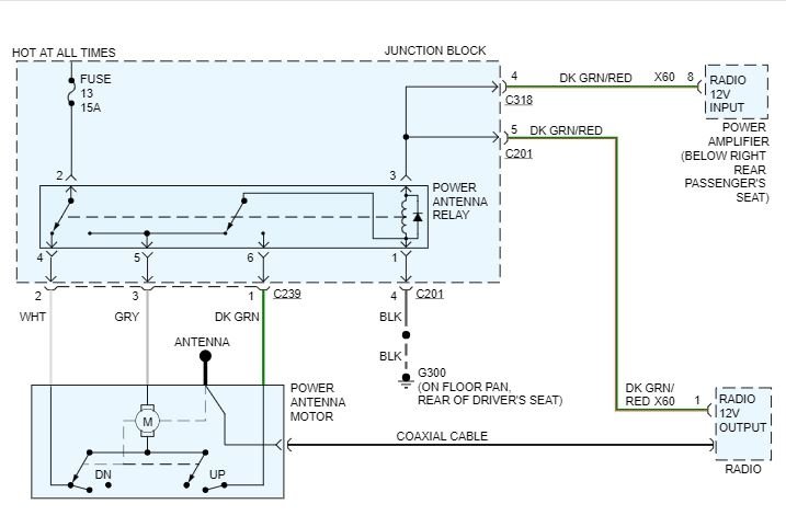
Next, you mention that there is no power to the antenna. How was it checked? Have you checked the antenna relay? I have attached a wiring schematic for you to review. You mentioned that a gray wire wasn't connected, and that appears to be the power supply to the antenna motor. Take a look at the second picture, the wiring schematic to see if it is helpful.

Keep in mind, if you replaced the original radio, I have no schematic to follow with regards to it.

Let me know if any of this helps or if you have other questions.

Take care,
Joe
Was this
answer
helpful?
Yes
No
+1
Thursday, December 27th, 2018 AT 3:07 PM
Tiny
KEITHAUSTRALIA
  • MEMBER
  • 4 POSTS
Hi Joe, thank you for quick response.

1. Original radio in place. Replacement arial is "Aerpro" AP22. From my reading it appears modern antennas operate from radio on/off but we are still using original radio. I will check that fuse is in order and that earth wire is properly earthed to chassis. Regards Keith. PS. I had the diagrams you have sent but I am not an auto electrician. Wait until I check fuse and earth and I will reply again. Cheers
Was this
answer
helpful?
Yes
No
Thursday, December 27th, 2018 AT 3:44 PM
Tiny
JACOBANDNICKOLAS
  • MECHANIC
  • 110,194 POSTS
Keith:
Glad to help. Honestly, the grey wire from the relay is what powers the antenna motor. The dark green and white are to change polarity and make the motor run one direction of the other; thus making it go up or down.

Let me know what you find and let me know if you have other questions.

Joe
Was this
answer
helpful?
Yes
No
+1
Thursday, December 27th, 2018 AT 9:06 PM
Tiny
KEITHAUSTRALIA
  • MEMBER
  • 4 POSTS
Thanks Joe. Sorry had to change priorities. Will try using grey in the morning.
Was this
answer
helpful?
Yes
No
Friday, December 28th, 2018 AT 6:10 AM
Tiny
JACOBANDNICKOLAS
  • MECHANIC
  • 110,194 POSTS
Not a problem. Let me know what happens or what you find.

Take care,
Joe
Was this
answer
helpful?
Yes
No
Friday, December 28th, 2018 AT 7:42 PM
Tiny
KEITHAUSTRALIA
  • MEMBER
  • 4 POSTS
Hi Joe, I can see that I have power as you said but no up/down antenna, either from ignition nor radio on/off. I will take out antenna and see if it is an earthing problem. Will keep in touch. Regards, Keith
Was this
answer
helpful?
Yes
No
Friday, December 28th, 2018 AT 8:16 PM
Tiny
JACOBANDNICKOLAS
  • MECHANIC
  • 110,194 POSTS
Sounds like a plan. Make sure if you apply power to the motor, it works. You may even have a bad motor. Keith, also check the relay to make sure it is good. Switch it with one that has the same part number.

Joe
Was this
answer
helpful?
Yes
No
+1
Friday, December 28th, 2018 AT 9:42 PM

Please login or register to post a reply.