Possible continued misfire after replacing plugs and packs?

Tiny
CSEALE706
  • MEMBER
  • 2016 TOYOTA COROLLA
  • 1.8L
  • 4 CYL
  • 2WD
  • AUTOMATIC
  • 145,000 MILES
I replaced the plugs and packs, battery and connections in My car and it is still shaking and idling roughly when I come to stop. It stopped for a little while then started again soon after. It’s also hesitating on starting but not every time

The rough idling happens every time I come to a stop, if I switch it to neutral, it calms down a bit. I haven’t noticed any odd sounds other than a sort of lower pitch whistle coming from up the engine bay but that’s been there for a while.

145,000 miles.
Monday, July 31st, 2023 AT 8:20 AM

5 Replies

Tiny
AL514
  • MECHANIC
  • 5,561 POSTS
Hello, if you're hearing a hissing type of noise, it sounds like you might have a vacuum leak and the vehicle is struggling to idle. Because the Mass Air flow sensor is not able to read all the air flow entering the engine. If you can identify where the noise is coming from, you may be able to find the issue. Here is a guide on intake manifold vacuum leaks.
When you're putting the vehicle in Neutral there is less of a load on the engine and that's why it is able to stabilize somewhat. It can also be something to do with the idle control system, but I'll look up some service info for you. Let me take a look at this vehicle's setup.
Here are some areas to check, in the 2nd diagram it shows the air intake boot in blue, check for any air leaking noises around the areas in the diagrams.
Has the Check engine light been on at all?

https://www.2carpros.com/articles/how-to-use-an-engine-vacuum-gauge

https://www.2carpros.com/articles/troubleshooting-rough-idle-in-your-cars-engine-7-common-causes-and-how

https://www.2carpros.com/articles/7-common-symptoms-of-a-vacuum-leak-in-your-car-how-to
Was this
answer
helpful?
Yes
No
Monday, July 31st, 2023 AT 3:22 PM
Tiny
CSEALE706
  • MEMBER
  • 3 POSTS
Thank you for your answer, I checked the hoses, and they all seem to be in good condition. Only thing I can take note of is the vacuum hose that leads to the intake channel, from the intake manifold has oil coming from inside the male end on the manifold. Some of it is gunky like it’s been there a while. And the hose slid off way too easily because of it.
Was this
answer
helpful?
Yes
No
Monday, July 31st, 2023 AT 3:51 PM
Tiny
AL514
  • MECHANIC
  • 5,561 POSTS
Okay, I added some info in my last post if you refresh this page, you'll see some areas to check. I can't really identify the area of that hose, I think the picture is just too close, but oil starting to back up into the intake and vacuum hoses usually means a stuck PCV valve, but that is not really going to cause the idle issues you are having. The PCV valve looks to be on the back side of the engine on the passenger side.

You weren't able to identify where the hissing noise was coming from at all? Because this vehicle has a throttle body actuator system, and it moves the throttle plates by an electronic motor to control the idle. So, with the idle issues you're having I'd expect there to be a code stored in the engine computer and the check engine light to have come on at some point. Even if it went off there should still be a code stored, Auto zone or any parts store will scan the vehicle for free, see if there's any codes stored and write them down for us. If there is nothing we will go from there.

But you can take the air intake boot off at the throttle body and just see if there is any carbon build up around the edges of the throttle plate. But do not force the throttle plates open by hand, you'll damage the stepper or servo motor inside. You should be able to tell just by looking around the outer edge for any black carbon build up that might be causing the plates to either stick or not let enough air in at idle.
To really find any difficult vacuum leaks it's best to use a smoke machine. We seal off any areas needed and inject smoke into the intake manifold and it's a great way to find leaks, smoke will come out even at the least expected places. I'm wondering if you have an intake manifold gasket issue, On these there are just o-ring type gaskets around each intake runner. You can try spraying some water with a small spray bottle around the areas in the 5th diagram and see if you hear any water get pulled in by any leaking gaskets, it doesn't take much and is pretty easy to hear it. But a smoke machine will need to be done at a shop, since they are an expensive tool. But check some of the additional info in my last post as well.

https://www.2carpros.com/articles/understanding-and-fixing-whistling-noises-in-automotive-engines-a-comprehensive-guide
Was this
answer
helpful?
Yes
No
+1
Monday, July 31st, 2023 AT 4:21 PM
Tiny
CSEALE706
  • MEMBER
  • 3 POSTS
The throttle plate looks like new, I haven’t gotten a chance to check the manifold with water, I did find a very tiny puncture in the hose coming out of the bottom of the throttle body leading somewhere lower, and since, the traction control light has been going on and off. I went and got the codes read.

P0352

P0102

P0113

U0124

I am also going to try the carb cleaner in the areas listed in one of the links you sent. I really appreciate your help.
Was this
answer
helpful?
Yes
No
Tuesday, August 1st, 2023 AT 1:56 PM
Tiny
AL514
  • MECHANIC
  • 5,561 POSTS
Don't use any carburetor cleaner spray into the throttle body though, it's got an electronic motor inside and sprays can damage it. I will look up those codes and the criteria for them.

Okay, these codes make more sense now; these will definitely cause the issues you're having.
These two are the primary concern for the idle issue and rough running, this P0102 is the Mass Air Flow sensor signal Low, and the P0113 is the Intake Air Temperature sensor signal Low.
These two sensors are usually one unit. The Mass air flow sensor is the 5-wire sensor on the air intake boot going to the throttle body, it is used to calculate how much air is entering the engine and is the main sensor for the air/fuel mixture. Since there are two codes for that sensor, there might be a wiring issue to the sensor. I'll post a picture of it.
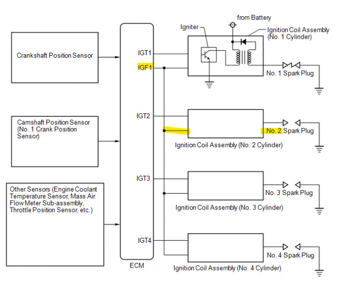
The code P0352 is a cylinder 2 Ignition coil primary/secondary circuit issue. And the U0124 is the engine computer lost communications with the airbag (SRS) module-Yaw rate and acceleration sensor. This is a canbus network fault code.

This all explains pretty much all the issues. It sounds like you might have some wiring issues, or possibly a shorted sensor. But the first two codes should be taken care of first, but you might have a failed Ignition coil on cylinder 2 or a faulty spark plug.

Start by checking this connector on the Mass air flow sensor next to the air filter housing.

I'm getting some testing instructions ready for you, do you have a basic multimeter to read DC volts?
Was this
answer
helpful?
Yes
No
Tuesday, August 1st, 2023 AT 2:09 PM

Please login or register to post a reply.