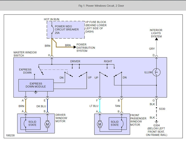
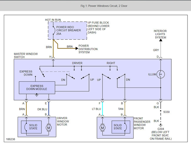
I will keep this short. I rolled my driver side window down and it did not go back up. I took the door apart and popped out the switch and the switch is damaged but there was a wire that came un-solider. Trying to get it back up the loose wire torched a hot wire. The sunroof did not work and so I replaced the circuit breaker which caused the sunroof to work. However the passenger window now does not work. The lights on the switch does not work so I am thinking there is a fuse that needs to be replaced. I have used a tester and pulled them out and can not find it. The top row of fuses are difficult to reach so those are untested. In this row of fuses there is one that I don't know what it is. The abbreviation is APO. If this is not it, do you know where this fuse could be.
Friday, October 3rd, 2008 AT 8:34 AM











