Sunday, September 3rd, 2023 AT 12:27 PM
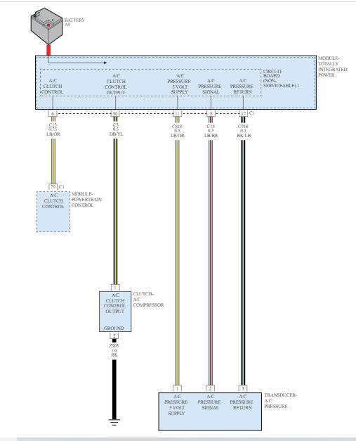
Need pinout diagram for ECM of the van listed above SXT model, flex fuel with front/rear A/C. Have new A/C compressor, both evaporators, receiver/dryer, both sensors, and ECM. All fuses and relays are good. Still get code #P0533 A/C Sending Unit Volts Too High.





















