Pinout chart for PCM (P/N 3LA8-12A650-VA)

Tiny
DMCMULLIN
  • MEMBER
  • 2004 FORD ESCAPE
  • 3.0L
  • V6
  • 4WD
  • AUTOMATIC
  • 98,000 MILES
I am trying to determine if there is an open circuit on the ground from HO2 sensor (bank1 sensor 1) to the PCM.
Saturday, November 2nd, 2019 AT 12:29 PM

19 Replies

Tiny
DMCMULLIN
  • MEMBER
  • 10 POSTS
What I am looking for is a pinout chart to identify the correct pin connecting the ground from the harness connector for the HO2 sensor, bank1, sensor 1 to the PCM.
Was this
answer
helpful?
Yes
No
-1
Saturday, November 2nd, 2019 AT 1:09 PM
Tiny
ASEMASTER6371
  • MECHANIC
  • 52,796 POSTS
Good afternoon,

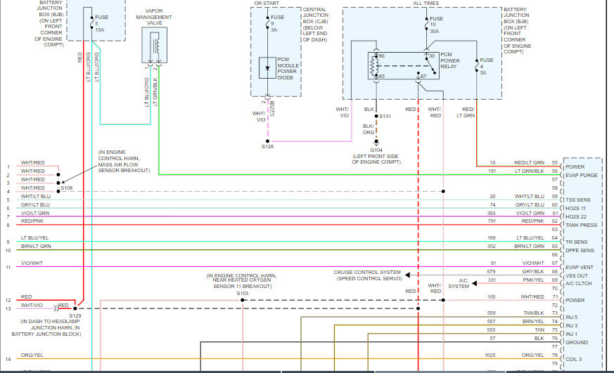
I attached the diagram for the sensor. There is not external ground. The PCM is what controls the returns.

There is a power wire from the fuse box for the heater. The light blue/orange wire is the 12 volt feed.

Roy
Was this
answer
helpful?
Yes
No
+1
Saturday, November 2nd, 2019 AT 1:35 PM
Tiny
ASEMASTER6371
  • MECHANIC
  • 52,796 POSTS
The rest of the diagrams.

Roy
Was this
answer
helpful?
Yes
No
-1
Saturday, November 2nd, 2019 AT 1:41 PM
Tiny
DMCMULLIN
  • MEMBER
  • 10 POSTS
This was very helpful, although what I was looking for was a pin diagram where the harness connection to the PCM is located so I can identify the pin no.26.
Was this
answer
helpful?
Yes
No
-1
Saturday, November 2nd, 2019 AT 2:00 PM
Tiny
ASEMASTER6371
  • MECHANIC
  • 52,796 POSTS
Pin 26 is for the ignition coil, not the O2 sensor.

Can we start with the original issue and the code?

Roy
Was this
answer
helpful?
Yes
No
Saturday, November 2nd, 2019 AT 2:03 PM
Tiny
DMCMULLIN
  • MEMBER
  • 10 POSTS
I am trying to determine if the ground (red/white wire) from the HO2-11 sensor to the PCM is an open circuit. To do this, I need to know where the pin location (or socket hole) on the harness is located. From your diagrams, I have determined the pin as no. 26.
Was this
answer
helpful?
Yes
No
Saturday, November 2nd, 2019 AT 2:22 PM
Tiny
ASEMASTER6371
  • MECHANIC
  • 52,796 POSTS
In the response with the 2 diagrams, The red/white wire goes to pin 93. It does not go to pin 26.
Was this
answer
helpful?
Yes
No
+1
Saturday, November 2nd, 2019 AT 2:26 PM
Tiny
DMCMULLIN
  • MEMBER
  • 10 POSTS
You are correct. The no. 26 must be at a junction. So, is there a chart showing the pin locations on either the harness connection or the PCM?
Was this
answer
helpful?
Yes
No
Saturday, November 2nd, 2019 AT 2:32 PM
Tiny
ASEMASTER6371
  • MECHANIC
  • 52,796 POSTS
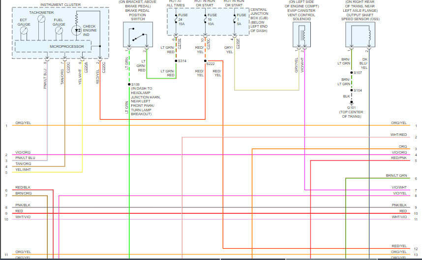
All the pins are in the diagrams I sent you.

26 has nothing to do with your checks.

Roy
Was this
answer
helpful?
Yes
No
+1
Saturday, November 2nd, 2019 AT 2:35 PM
Tiny
DMCMULLIN
  • MEMBER
  • 10 POSTS
Can you help me physically locate pin no.93? I would be looking at either the harness (pin holes) or the PCM (pins)?
Was this
answer
helpful?
Yes
No
Saturday, November 2nd, 2019 AT 2:45 PM
Tiny
ASEMASTER6371
  • MECHANIC
  • 52,796 POSTS
Take a look at these.

Roy
Was this
answer
helpful?
Yes
No
+3
Saturday, November 2nd, 2019 AT 3:00 PM
Tiny
DMCMULLIN
  • MEMBER
  • 10 POSTS
Thank you very much. I assume "female" is looking at the PCM (pins).
Was this
answer
helpful?
Yes
No
Saturday, November 2nd, 2019 AT 3:08 PM
Tiny
ASEMASTER6371
  • MECHANIC
  • 52,796 POSTS
That is the harness side.

Roy
Was this
answer
helpful?
Yes
No
+1
Saturday, November 2nd, 2019 AT 3:14 PM
Tiny
DMCMULLIN
  • MEMBER
  • 10 POSTS
Thank you so much! You have been of the upmost help. Now I can make the test needed to determine whether the circuit is open or closed. My initial code was P0135 (heater circuit malfunction bank1, sensor 1). The sensor had been changed and the code kicked again after installation.
Thanks again, Doug
Was this
answer
helpful?
Yes
No
Saturday, November 2nd, 2019 AT 3:20 PM
Tiny
ASEMASTER6371
  • MECHANIC
  • 52,796 POSTS
You are welcome.

Roy
Was this
answer
helpful?
Yes
No
Saturday, November 2nd, 2019 AT 3:26 PM
Tiny
DMCMULLIN
  • MEMBER
  • 10 POSTS
I have checked both the power side and ground side of the heater sensor. I have power but, no ground. I checked for continuity of the wire (red/white) from the sensor to the PCM and it is good. It seems that the PCM is not providing the ground. Does this mean that I need to replace the PCM?
Was this
answer
helpful?
Yes
No
Tuesday, November 5th, 2019 AT 8:50 AM
Tiny
ASEMASTER6371
  • MECHANIC
  • 52,796 POSTS
That is exactly what it sounds like.

Roy
Was this
answer
helpful?
Yes
No
+1
Tuesday, November 5th, 2019 AT 8:57 AM
Tiny
DMCMULLIN
  • MEMBER
  • 10 POSTS
Is this a common issue?
Was this
answer
helpful?
Yes
No
Tuesday, November 5th, 2019 AT 9:00 AM
Tiny
ASEMASTER6371
  • MECHANIC
  • 52,796 POSTS
Yes, in some cars. Not all but some. Each one is different.

Roy
Was this
answer
helpful?
Yes
No
+1
Tuesday, November 5th, 2019 AT 9:07 AM

Please login or register to post a reply.