Pin out Master window switch?

Tiny
DANGELL
  • MEMBER
  • 2006 INFINITI G35
  • V6
  • 2WD
  • AUTOMATIC
  • 113,000 MILES
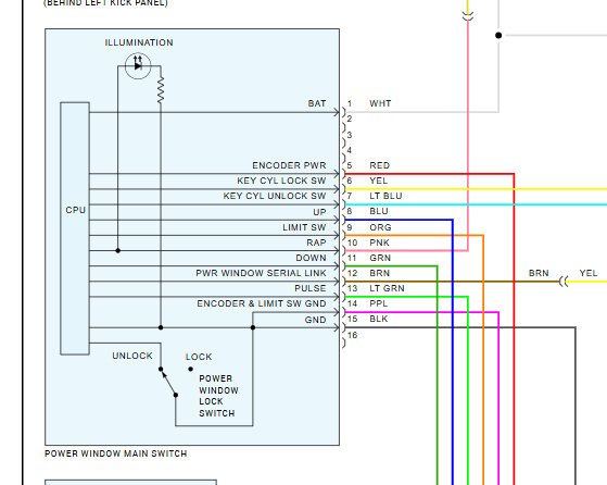
I need the pin out hole number and wire color for the master window switch. Its a 16 pin connector and its for the 2006 g35 coupe.
Monday, July 14th, 2025 AT 12:09 PM

3 Replies

Tiny
KEN L
  • MASTER CERTIFIED MECHANIC
  • 55,297 POSTS
Hello Dangell,

They don't give a connector pin out but here is the wiring diagrams at the connector which show the wiring colors, you should be able to make the repair from this. Check out the images (below). Let us know if you need anything else.
Was this
answer
helpful?
Yes
No
Monday, July 14th, 2025 AT 1:03 PM
Tiny
DANGELL
  • MEMBER
  • 30 POSTS
How do I determine what row is top and bottom?
Was this
answer
helpful?
Yes
No
Monday, July 14th, 2025 AT 3:39 PM
Tiny
KEN L
  • MASTER CERTIFIED MECHANIC
  • 55,297 POSTS
If you look close at the connector it is numbered.
Was this
answer
helpful?
Yes
No
Monday, July 14th, 2025 AT 7:00 PM

Please login or register to post a reply.