Monday, December 19th, 2022 AT 11:50 AM
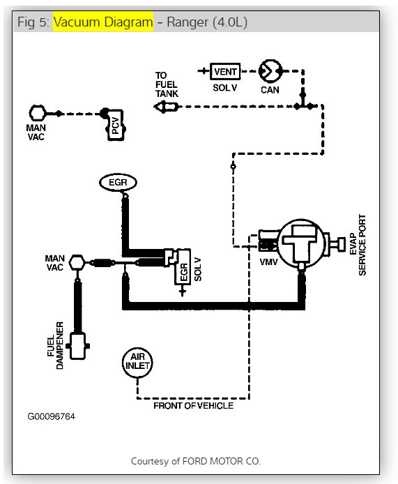
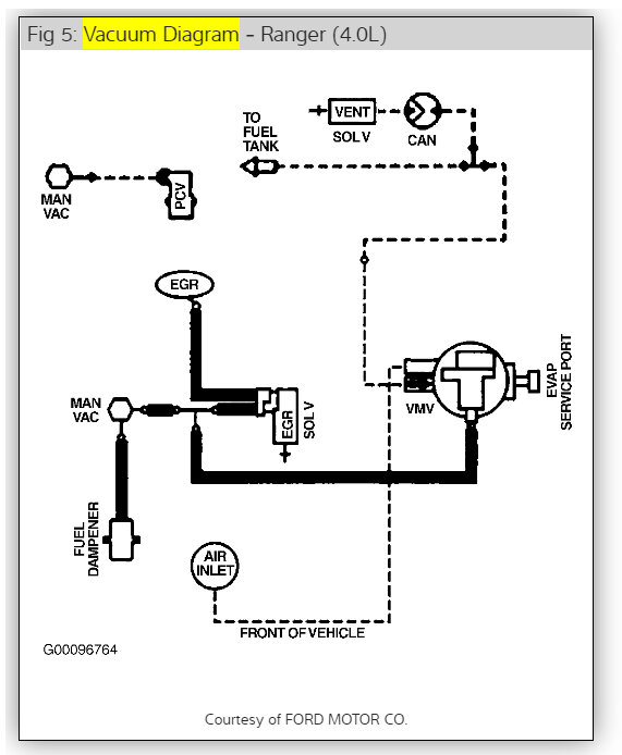
When I go to change the PCV valve I notice there’s two openings, on a fork like tube for two vacuum hoses, yet no nose-able hoses in sight.


