Passenger window will not go down

Tiny
SAPHIRE1
  • MEMBER
  • 1996 BUICK RIVIERA
  • 200,500 MILES
I put a new switch same problem.
Monday, July 19th, 2021 AT 1:59 PM

1 Reply

Tiny
SQM
  • MECHANIC
  • 6,383 POSTS
Hello,

Are you able to operate the window from either side? Which switch did you replace (driver or passenger side)?
When push the switch, does it make a clicking sound?
Have you checked the fuse? The power window fuse located under the rear seat.

https://youtu.be/Hlna_kUt7As

If you are getting power to the switch but unable to operate the window from either side then you might have a faulty window motor.

You might find these articles helpful:

https://www.2carpros.com/articles/how-to-check-and-replace-a-electric-power-window-motor

https://www.2carpros.com/articles/electric-window-repair

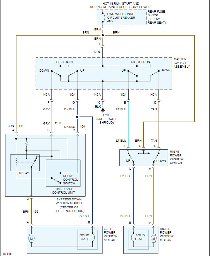
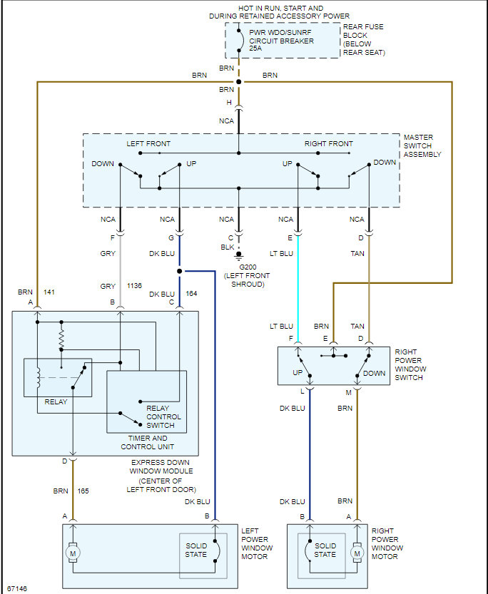
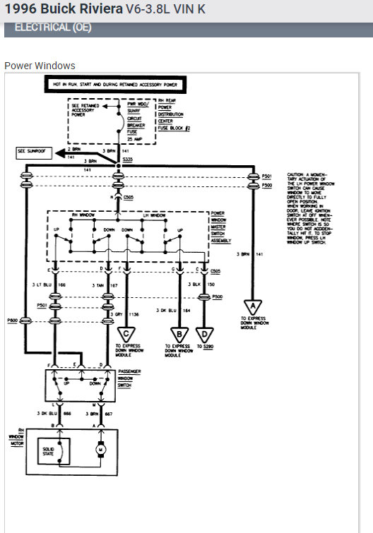
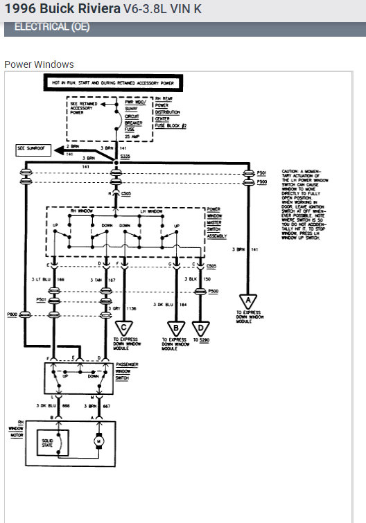
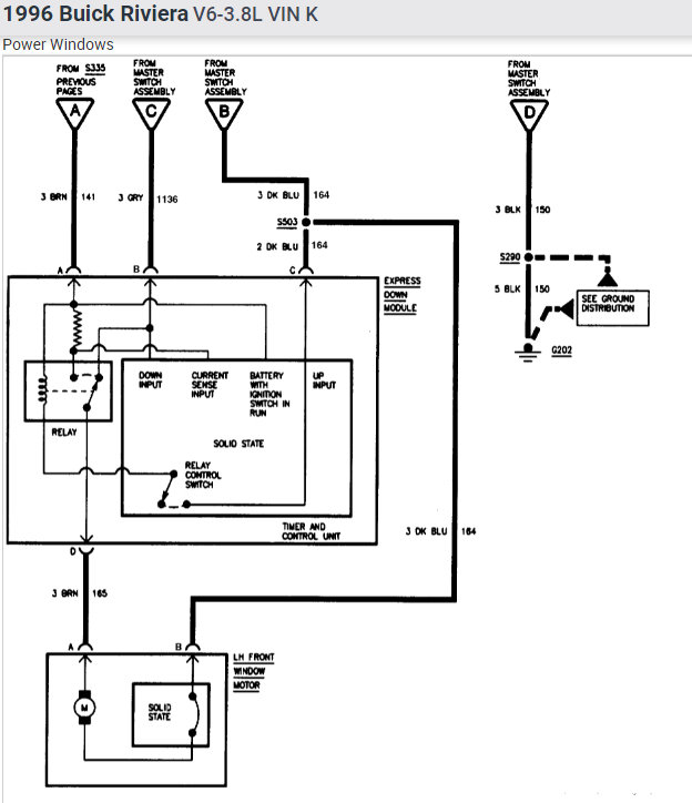
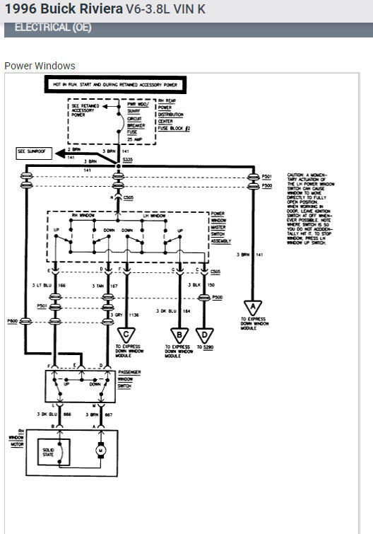
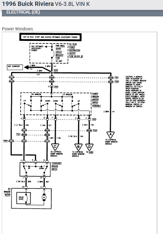
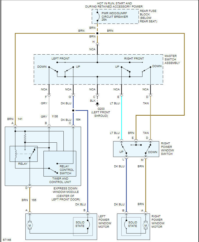
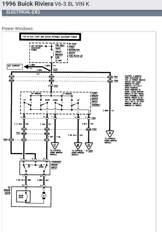
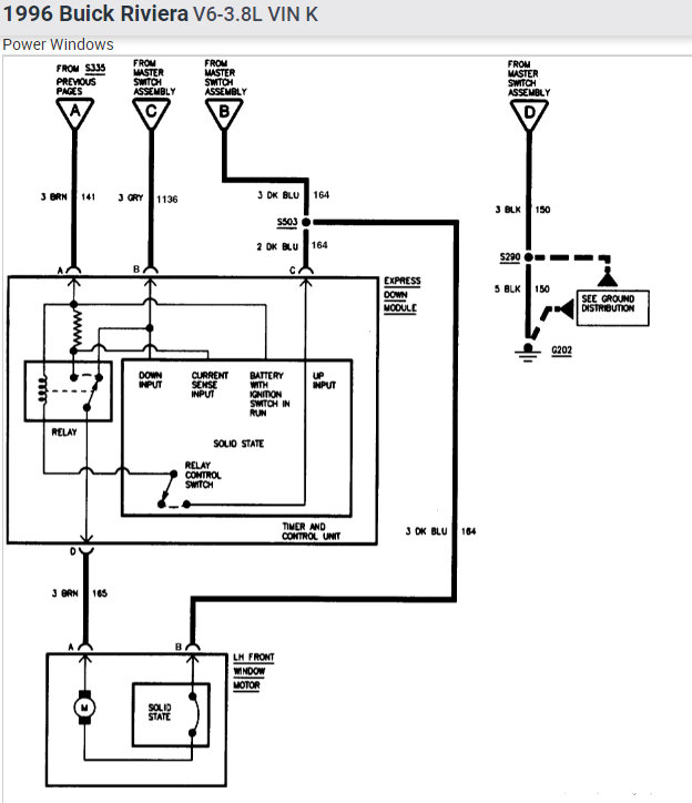
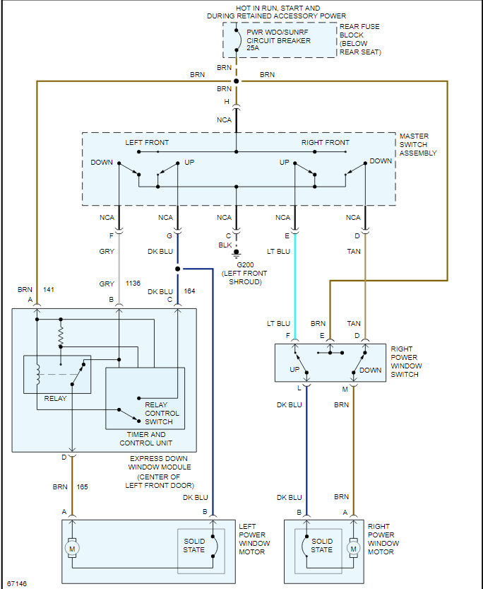
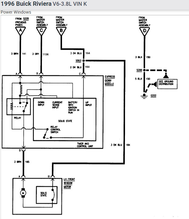
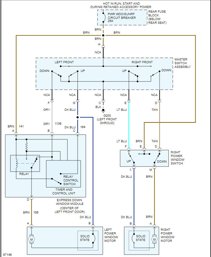
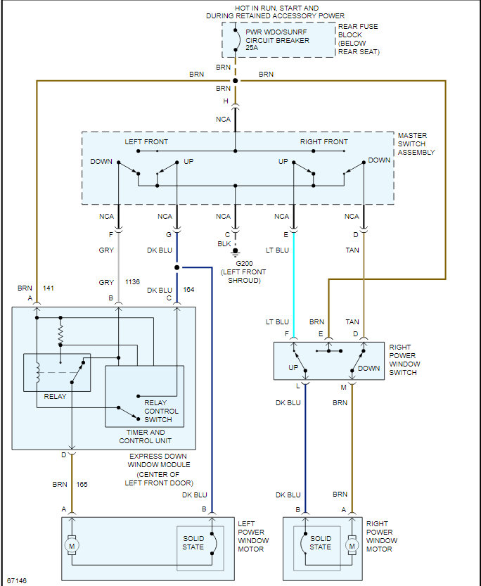
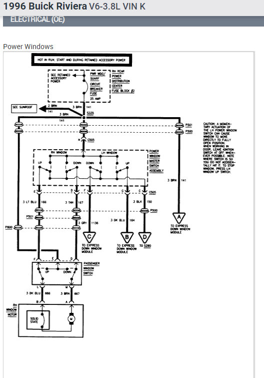
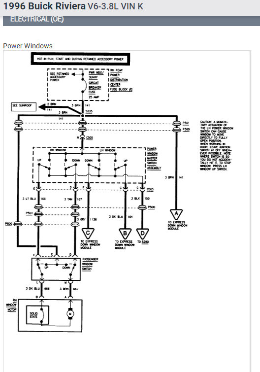
I have also attached the wiring diagram for the power window.

Let me know of any questions.

Thank you.
Was this
answer
helpful?
Yes
No
Monday, July 19th, 2021 AT 2:22 PM

Please login or register to post a reply.