Passenger side headlight pin color location needed?

Tiny
DOUBLE F
  • MEMBER
  • 2016 KIA OPTIMA
  • 2.4L
  • 2WD
  • AUTOMATIC
  • 132,000 MILES
A mouse ate the passenger side 14 pin headlight plug. Can't see the colors of wires. New plug came with all black wires. Needing location on plug where the colors go. 2016 Kia Optima with LED accents
Tuesday, April 29th, 2025 AT 5:15 PM

5 Replies

Tiny
STEVE W.
  • MECHANIC
  • 15,700 POSTS
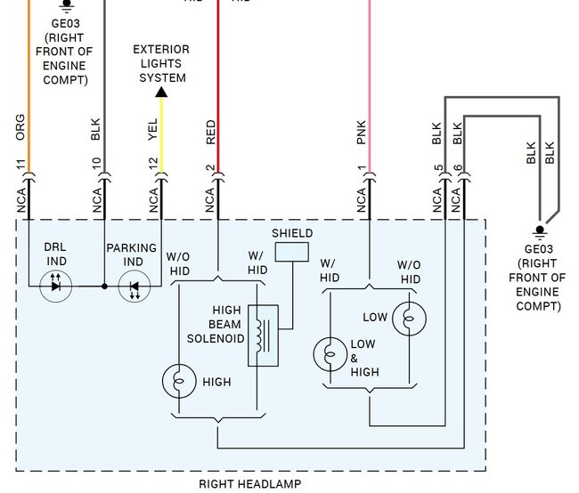
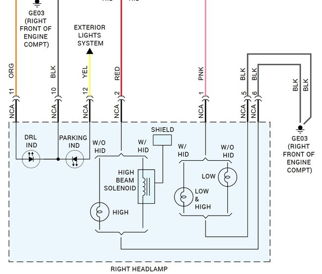
Rodents are such fun. Strip the harness back and trim the wires. Pin 1 is pink. Pin 2 is red with battery voltage. Pin 3 is the blue wire for the turn signal. Pin 4 is empty. Now there should be 5 black wires that are all grounds in the harness, those go to pins 5, 6, 7 and 10 (add pin 14 if it has auto leveling). Pin 8 is empty. Pin 9 would be orange (with battery power for auto leveling) Pin 11 is also orange but won't have battery power. Pin 12 is yellow, for the parking light. Pin 13 is Green for the auto leveling. The connector diagram is looking into the open end of the connector, the new one should be marked though.
Was this
answer
helpful?
Yes
No
Tuesday, April 29th, 2025 AT 6:27 PM
Tiny
DOUBLE F
  • MEMBER
  • 3 POSTS
Mine has 2 pink 2 yellow 3 black green blue. 2 orange the red and blue for the air bag sensor, a lot of colors don't match.
Was this
answer
helpful?
Yes
No
Saturday, May 3rd, 2025 AT 3:58 AM
Tiny
STEVE W.
  • MECHANIC
  • 15,700 POSTS
What is your VIN number? This is a US registered vehicle correct? If I look at the 2015 Korean built car I find 2 pink wires but they didn't use a 14 pin connection, only 10.
Was this
answer
helpful?
Yes
No
Saturday, May 3rd, 2025 AT 7:20 AM
Tiny
DOUBLE F
  • MEMBER
  • 3 POSTS
5XXGU4L38GG017394 is the VIN# It's a 2016 Kia Optima US registered car. 14 pin connector.
Was this
answer
helpful?
Yes
No
Tuesday, May 6th, 2025 AT 7:54 AM
Tiny
STEVE W.
  • MECHANIC
  • 15,700 POSTS
Okay, ran the VIN and got the same wiring that I posted earlier from three different information sources. OEM from KIA, Alldata and Mitchell. That is for the 14 pin connector on the back of the headlight.
Was this
answer
helpful?
Yes
No
Tuesday, May 6th, 2025 AT 2:36 PM

Please login or register to post a reply.