Code P0722, output speed sensor location needed

Tiny
CURRENTLYD
  • MEMBER
  • 2010 HONDA ACCORD
  • 3.5L
  • V6
  • 2WD
  • AUTOMATIC
  • 67,000 MILES
Where is the output speed sensor location? I have found the input but not the output.
Wednesday, April 6th, 2022 AT 8:39 AM

1 Reply

Tiny
ASEMASTER6371
  • MECHANIC
  • 52,796 POSTS
Good morning,

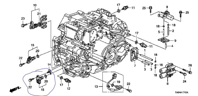
I attached the location of the output speed sensor for you. Can you verify the code, please? I do not see this code list for the V6. Check out the diagrams (Below). Let us know what happens and please upload pictures or videos of the problem.

Roy
Was this
answer
helpful?
Yes
No
+2
Wednesday, April 6th, 2022 AT 11:44 AM

Please login or register to post a reply.