Codes P0717 and P0718?

Tiny
JULIANEDWARDS
  • MEMBER
  • 2003 HONDA ACCORD
  • 3.0L
  • V6
  • 2WD
  • AUTOMATIC
  • 230,000 MILES
Codes P0717 and P0718 are on after maybe a half a mile and the TCS light turned on as well as a green blinking D light and downshifts then won’t shift to higher gears. I replaced the input speed sensor and still have the same problem. Please help, I need this car to go to work and can’t afford to take it to the dealership. What else could it be?
Saturday, April 6th, 2024 AT 1:31 PM

2 Replies

Tiny
AL514
  • MECHANIC
  • 5,584 POSTS
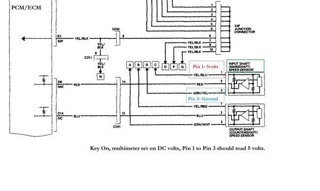
Hello, it looks like the Input Shaft (Main shaft) Speed sensor is a hall effect sensor with 3 wires, the P0717 is a circuit code and the P0718 is an Intermittent Failure code, so this is probably a wiring issue if you have already replaced the sensor, but at the sensor there should be 3 wires, the first is a Yellow wire with a Blue stripe. If you unplug the sensor, then with the key On, that wire should read 5 volts. I'll post a wiring diagram as well, but that's the sensors 5volt reference feed. Measure with a multimeter set on DC volts, with the red lead on the Yellow/Blue wire and the black lead on battery negative. It should read 5 volts.
There is an entire flow chart you can follow for this code Ill post that as well, but the 3rd wire which is Green/Yellow should be the sensors Ground that runs through the PCM.
So, you can technically check for 5volts using pin 1 and pin 3 of the sensor's connector, should still read 5 volts.
Hopefully you are comfortable with multimeter testing, Honda always has a flow chart of voltage and resistance testing to do per each code.

https://www.2carpros.com/articles/how-to-use-a-voltmeter
Was this
answer
helpful?
Yes
No
Saturday, April 6th, 2024 AT 2:53 PM
Tiny
AL514
  • MECHANIC
  • 5,584 POSTS
These are the Honda flow chart testing, step by step, but since you have already replaced the sensor, I would start with testing the Voltage at Pin 1 and Ground at Pin 3. This sensor uses a different Ground than the other speed sensor, so this might just be a bad Ground or another wiring issue. Starting with checking right at the sensor to see if its missing 5volts or Ground is the easiest way to check at least power and ground from the computer.
Was this
answer
helpful?
Yes
No
Saturday, April 6th, 2024 AT 3:14 PM

Please login or register to post a reply.