Codes P0171 and P0133?

Tiny
YAZIDAN
  • MEMBER
  • 2004 TOYOTA COROLLA
  • 1.8L
  • 4 CYL
  • 2WD
  • MANUAL
  • 240,000 MILES
I have two pending codes. P0171 system too lean and p0133 oxygen sensor slow response. Last night the outside temperature was 17F.
Monday, December 25th, 2023 AT 9:11 AM

21 Replies

Tiny
AL514
  • MECHANIC
  • 5,596 POSTS
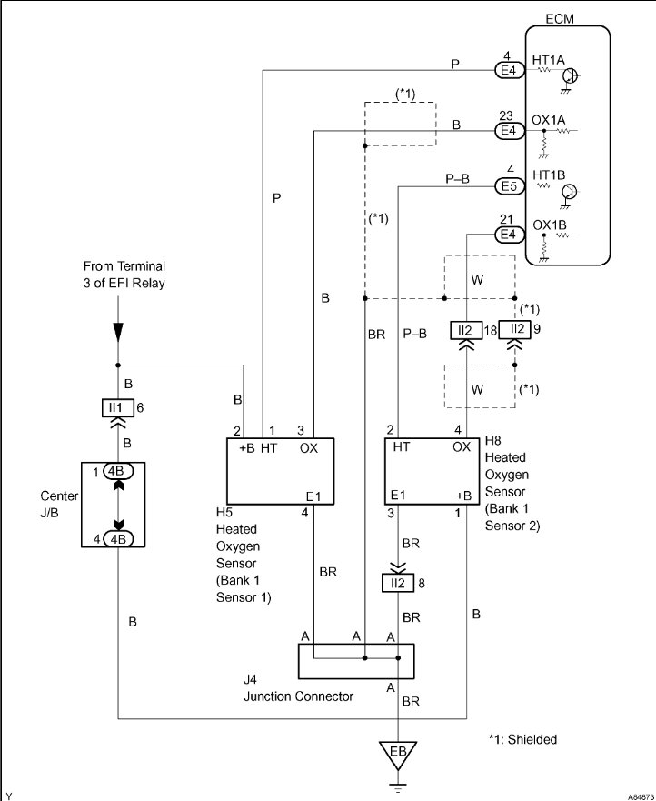
Hello, do you have a scan tool that can read live engine data, most likely you have a vacuum leak causing the lean mixture and it is causing the front oxygen sensor to remain in a lower voltage range. Below 0.45v is lean and above is getting into more of a rich condition. Ideally the sensor should be swinging between 0.8 and 0.2 back to 0.8v every 0.5seconds. So, an air leak may be causing the sensor to read and stay more towards the lower voltage range longer. Or the sensor is stuck low because it's worn out and that is causing both codes. So, you need to see what the voltage signal is reading. If it's stuck below 0.45v (450mv) and not moving, then the sensor is bad.
I'll put up some service info for you about the sensor.
You have very high mileage, so the sensor may need to be changed out. But scan tool live engine data will tell you a lot.
I have seen the heater circuit inside the front oxygen sensor fail and set this code in Toyotas as well. If the heater is not working the sensor will be very slow to respond.
The heater circuit is the 2 wires on the front sensor that are the same color. One is a 12volt supply and the other is a pulsed ground by the ECM (engine computer) and on these vehicles the ECM will intentionally shut down the heater control when the sensor has a problem.

https://www.2carpros.com/articles/how-to-test-an-oxygen-sensor-02-sensor

https://www.2carpros.com/articles/how-to-use-an-engine-vacuum-gauge

https://www.2carpros.com/articles/repair-lean-mixture-codes-p0171-or-p0174-on-some-manufacturers
Was this
answer
helpful?
Yes
No
Monday, December 25th, 2023 AT 10:45 AM
Tiny
YAZIDAN
  • MEMBER
  • 156 POSTS
Yes, I have a code reader that has live data in it. The oxygen sensor seems like it is new. The previous owner replaced it. I removed the o2 sensor when I replaced the exhaust manifold with a new gasket.
Was this
answer
helpful?
Yes
No
Monday, December 25th, 2023 AT 10:58 AM
Tiny
AL514
  • MECHANIC
  • 5,596 POSTS
Okay, refresh this page, I posted some additional guides in my last posting. Take a look at the B1S1 Oxygen sensor voltage when the vehicle is fully warmed up. Is it fluctuating from 0.2-0.8v?

https://www.2carpros.com/articles/how-to-use-an-engine-vacuum-gauge

https://www.2carpros.com/articles/repair-lean-mixture-codes-p0171-or-p0174-on-some-manufacturers
Was this
answer
helpful?
Yes
No
Monday, December 25th, 2023 AT 11:04 AM
Tiny
YAZIDAN
  • MEMBER
  • 156 POSTS
Also, I believe there is an EG TSB EG045-07. So, what do you want me to check first?
Was this
answer
helpful?
Yes
No
Monday, December 25th, 2023 AT 11:05 AM
Tiny
AL514
  • MECHANIC
  • 5,596 POSTS
They want you to replace the intake gasket for that TSB, I would check some live data first, for intake manifold leaks, I usually smoke test the intake to look for leaks. But instead of replacing parts first, see if the fault remains after the vehicle is already warmed up. Some intake leaks will disappear when the intake manifold is hot due to expansion. So, check if the B1S1 oxygen sensor voltage changes after it warms up. With a lean condition the Fuel Trims will be positive (for example +5-10%) or higher. and when you raise the RPMs to 2,500 the Fuel trims will come down below 5% range.

https://www.2carpros.com/articles/repair-lean-mixture-codes-p0171-or-p0174-on-some-manufacturers
Was this
answer
helpful?
Yes
No
Monday, December 25th, 2023 AT 11:15 AM
Tiny
AL514
  • MECHANIC
  • 5,596 POSTS
Do you have access to All Data?
Was this
answer
helpful?
Yes
No
Monday, December 25th, 2023 AT 11:17 AM
Tiny
YAZIDAN
  • MEMBER
  • 156 POSTS
No, I don't have access to All Data. Here is a video of the o2 sensor behavior and other pids. Also, unfortunately for your info I disconnected the battery after I got the codes. Which I should not do.
Was this
answer
helpful?
Yes
No
Monday, December 25th, 2023 AT 12:17 PM
Tiny
AL514
  • MECHANIC
  • 5,596 POSTS
Try to hold the RPMs steady at 2,500 RPMs for 20 or 30 seconds and see if the fuel trims come down, the sensor is definitely has a slow response at idle, and when you let off the gas you can see the voltage drop off completely, that's is normal, its deceleration fuel cutoff. But hold is steady a bit more. It looks like the fuel trims are going to come down, but try not to rev it, just hold steady 2500. And if the fuel trims come down, it's a vacuum leak. Record the graph again and the fuel trim numbers if you don't mind
If you can, what's the B1S2 oxygen sensor doing?
Was this
answer
helpful?
Yes
No
Monday, December 25th, 2023 AT 1:33 PM
Tiny
AL514
  • MECHANIC
  • 5,596 POSTS
This MAF reading is low as well, that indicates air is getting into the engine at some other point. You should also get some Mass Air Flow cleaning spray from AutoZone and clean the MAF. It will help your fuel economy. I guarantee it's dirty with that high mileage.
Was this
answer
helpful?
Yes
No
Monday, December 25th, 2023 AT 1:40 PM
Tiny
YAZIDAN
  • MEMBER
  • 156 POSTS
I have a bad cat so B1S2 is not study it fluctuates. What I noticed is that when the engine fan went on the o2 sensor went lean or it was a coincidence. FYI the intake manifold is at the front by the fan. Also please look at the MAF at idle. I checked the MAF already it was clean, but I spread more cleaning on it.
Also, I know that the exhaust donut is leaking and the upstream o2 sensor is not far away from it. Also, like I said, I parked the car outside and the outdoor temperature was 17-degrees Fahrenheit when I started the car this morning. This is the video. Let me know if you need more videos.
Was this
answer
helpful?
Yes
No
Monday, December 25th, 2023 AT 2:42 PM
Tiny
AL514
  • MECHANIC
  • 5,596 POSTS
Okay, well, there are too many variables here right now to be sure of what's going on, how bad is the cat? On these Toyotas I just pull out the front 02 and will look in through the 02 opening with a bore scope to see the condition of the cat. You can also do a back pressure test at that location. The max exhaust back pressure is 1-2 PSI and that's all.

The exhaust leak at the gasket is an issue. There are negative and positive pulses in the exhaust so that gasket needs to be replaced. And if the cat has at all started to restrict the substrate, there is going to be back pressure and combustion gases backing up skewing the 02 readings on both upstream and downstream sensors.

The MAF at idle is low, not by much but it is low. 1.8liter engine should be roughly 2g/s or a little more. The cat's state can be at different levels too, it's not broken apart yet completely plugging up the exhaust. If it was you wouldn't be able to get it up to that higher RPMs, or it would be a no start all together. But it can be on its way to melting down. Right now, it's not able to store oxygen and that's why you're seeing the fluctuating rear 02 sensor. The next phase is melt down.

You may be correct on the intake gasket but with so many issues it's difficult to say. That Long Term fuel trim didn't budge at all, but it did when you were revving the throttle forcing exhaust out, clearing some built up combustion gases out.

The positive fuel trim numbers are most likely a combination of things. A vacuum leak causes high positive fuel trim numbers at idle with the throttle plates closed. And the fuel trims will come down when you raise the rpm because manifold pressures start to increase and approach atmospheric pressures. Thats not happening here, the short term was jumping back and forth from 0 to -5%, so it was trying to bring the long term down but couldn't. Probably because there are exhaust positive and negative pulses happening. Thats what it looked like with the back-and-forth short-term trims. I would drop the front of the exhaust and take a look at the front of the cat.

And keep in mind that cylinder misfires are what cause cats to fail. So do the spark plugs too. Check the fuel pressure, make sure it's up to spec. A weak fuel pump will cause positive fuel trims due to lack of fuel pressure/volume. The fuel pumps are really easy to get to on these, they're under the back seat. The seat pulls up from its front and there is access to the pump connectors. There's also a quick disconnect in the engine compartment.

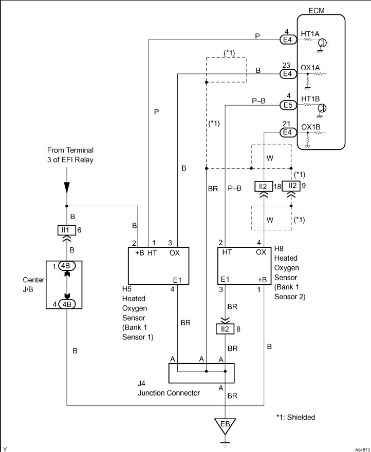
Here is some service info on the exhaust, the code P0133 flow chart, and fuel pressure spec.
Was this
answer
helpful?
Yes
No
Monday, December 25th, 2023 AT 4:02 PM
Tiny
YAZIDAN
  • MEMBER
  • 156 POSTS
Sorry you gave me too many things to check and I do not have tools I am a DIYs. There are no misfires, no codes about misfires and check engine light never flashed. The guy who I bought the car from replaced the cat with an aftermarket one and sold the car to me. He did not tell me that the car burns oil. It burns 1/2 Q every 2500 miles. That is the reason what I think damaged the cat. When I replaced the exhaust manifold, I bought the donut, but the spring bolts are short and I could not find longer bolts. So I put back the old donut with the old bolts which their springs were cut off by the mechanic who installed the cat. Regular bolts and springs won't reach the exhaust flange even without the donut installed. My wife has a 2007 Corolla so I will take the MAF sensor from her car and put it in my car and see if there will be improvement. Also, I will look more for longer bolts unless you have an idea where can I find them. They are M10 by 1.25mm but they need to be longer than Dorman #675-221 and go from there.
Was this
answer
helpful?
Yes
No
Monday, December 25th, 2023 AT 4:57 PM
Tiny
AL514
  • MECHANIC
  • 5,596 POSTS
Yeah, oil will destroy a cat too. Where are you located? Unfortunately burning that much oil is just going to keep ruining cats. And replacing oil rings on pistons is no easy task. The MAF is under reporting air flow, so it's not contributing to positive fuel trims. The MAF under reporting air flow is either due to a vacuum leak where air is coming in at another location, the resistors on the MAF are dirty, or the cat is not allowing exhaust out so air can't come in.
You can run a VE test using scan data. It requires a wide-open throttle run, while recording engine data. Then input the numbers and the VE calculator will tell you how well the engine is breathing.
The instructions for the test are at the top of the web page, you'll need a back road somewhere so you can do a WOT run, without getting a speeding ticket. But it's a very helpful test if you don't have a way to do a back pressure test. What kind of emissions testing do you have in your area? Because you don't want to have to keep replacing cats every year.
This is the link to the VE test below.

https://atgtraining.com/atg-volumetric-efficiency-calculator/
Was this
answer
helpful?
Yes
No
Monday, December 25th, 2023 AT 5:32 PM
Tiny
YAZIDAN
  • MEMBER
  • 156 POSTS
Hi,

I did the VE test this is the results:
Ve 40.57%
Rpm 4986
Maf 37.64g/s
Iat 13 Celsius
Pressure 30.09 in/hg
Was this
answer
helpful?
Yes
No
Sunday, December 31st, 2023 AT 1:09 PM
Tiny
AL514
  • MECHANIC
  • 5,596 POSTS
Volumetric Efficiency of 40% is no good. Looks like the cat has either melted down and is restricting the exhaust, or the previous owner replaced the cat, and didn't clear out any broken sections from the old cat that might be now stuck further down the exhaust. People forget to check the rest of the exhaust when a cat melts down. It usually breaks apart and the largest chunk will get stuck and restrict the exhaust, the rest can make its way down into the either the muffler or a 2nd cat if there is one.
Thats a very high RPM, I'm surprised you got it that high. But it looks like you're going to have to take some of the exhaust apart and check for restrictions. The oil problem is going to be an issue unless you replace the engine. It will just keep taking out the cats one after another. You may think about finding a used engine to put in. This has very high mileage.
Was this
answer
helpful?
Yes
No
Sunday, December 31st, 2023 AT 1:28 PM
Tiny
YAZIDAN
  • MEMBER
  • 156 POSTS
Did I do the test the right way? I put the car in 2nd gear, and I floor it. The calculated load was 76 percent. The car runs good. It can go 80 MPH or more on the freeway. Also, the o2 sensor goes rich on WOT and the system goes to open loop. Except p0420 code there are no other stored codes. No p0172 and no p0133. Yes, the car has 2 cats only the first one is monitored.
Was this
answer
helpful?
Yes
No
Sunday, December 31st, 2023 AT 5:45 PM
Tiny
AL514
  • MECHANIC
  • 5,596 POSTS
Theoretical Load only hits 43.09% with those numbers input, and yeah, the test is with wot data. The cat might be melted down into a ball like chunk, which could be bouncing around inside the converters chamber. Either way, I'm not sure what you're looking to do here. You obviously know the issues. The engine is at the end of its life. You can drive it the way it is or fix it. It wont pass any emissions inspection if you have that in your state. And if you replace the cat, the oil getting into the cylinders will only ruin another cat.
Something else to be careful about is when converters start to overheat above their operating temperatures, they will start to glow red hot. I have seen this happen on the highway, with the vehicle on fire a couple of miles down the road. So, you just have to decide how much more money you want to put into the vehicle.
Was this
answer
helpful?
Yes
No
Sunday, December 31st, 2023 AT 7:01 PM
Tiny
YAZIDAN
  • MEMBER
  • 156 POSTS
Thank you for your help.
Was this
answer
helpful?
Yes
No
Sunday, December 31st, 2023 AT 7:12 PM
Tiny
YAZIDAN
  • MEMBER
  • 156 POSTS
Hi.

Sorry for bugging you again but I repeated the test this is the results. I do not know why it was off last time.

Ve 77.61%
Rpm 4980
Maf 71.67g/s
Iat 14 Celsius
Pressure 30.09 in/hg
Was this
answer
helpful?
Yes
No
Monday, January 1st, 2024 AT 3:38 PM
Tiny
AL514
  • MECHANIC
  • 5,596 POSTS
Because your MAF reading was 1/2 it was this test. There might be a chunk of the cat moving around in the exhaust, or there is a wiring issue to the MAF causing its readings to be skewed. If there is a voltage or ground problem to the sensor it will change its output signal.
But I would suspect a piece of melted converter is possibly moving around in the exhaust. Some caused the MAF to read only 1/2 the air flow on the previous test.
Was this
answer
helpful?
Yes
No
Monday, January 1st, 2024 AT 4:25 PM

Please login or register to post a reply.