P0156 - O2 Sensor Circuit Malfunction (Bank 2 Sensor 2)

Tiny
LOU LOPRESTI
  • MEMBER
  • 2003 TOYOTA SEQUOIA
  • 4.7L
  • V8
  • 4WD
  • AUTOMATIC
  • 128,000 MILES
I have been getting this code intermittently for years. It seems to trigger only when I drive at high speeds (i.E. About 75 MPH). Does that condition provide any indication whether it is likely the sensor or a different cause (i.E. Catalytic converter, exhaust leak, perhaps even a loose wire that gets affected by the wind)?
Wednesday, October 2nd, 2019 AT 10:41 AM

1 Reply

Tiny
ASEMASTER6371
  • MECHANIC
  • 52,796 POSTS
Good evening,

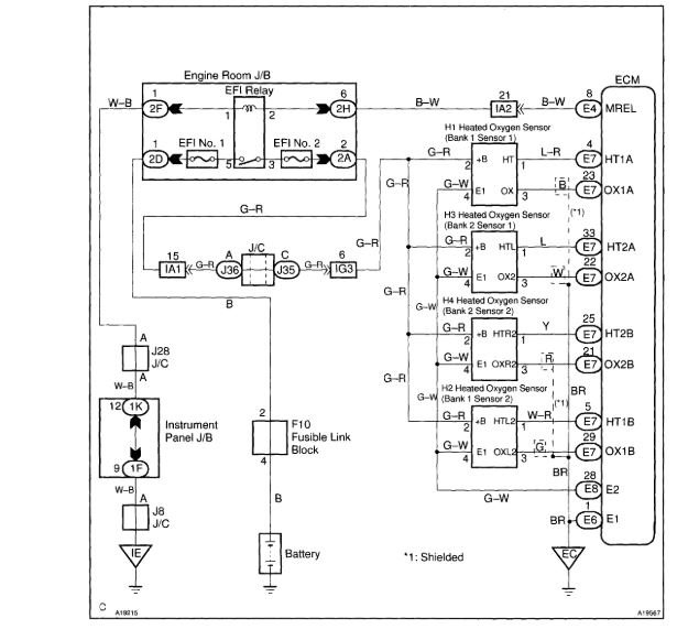
I attached the flow chart for you to follow. This is a circuit issue with the sensor or the wiring to the sensor.

Roy

To obtain a high purification rate for the CO, HG and NOx components of the exhaust gas, a three-way catalytic converter is used, but for the most efficient use of the three-way catalytic converter, the air-fuel ratio must be precisely controlled so that it is always close to the stoichiometric air-fuel ratio.

The oxygen sensor has the characteristic which its output voltage changes suddenly in the vicinity of the stoichiometric air-fuel ratio. This characteristic is used to detect the oxygen concentration in the exhaust gas and provide the ECM with feedback to control the air-fuel ratio.

When the air-fuel ratio becomes LEAN, the oxygen concentration in the exhaust increases and the oxygen sensor informs the ECM of the LEAN condition (small electromotive force: 0.45 V). The ECM judges by the electromotive force from the oxygen sensor whether the air-fuel ratio is RICH or LEAN and controls the injection time accordingly. However, if malfunction of the oxygen sensor causes output of abnormal electromotive force, the ECM is unable to perform accurate air-fuel ratio control. The heated oxygen sensors include a heater which heats the zirconia element. The heater is controlled by the ECM. When the intake air volume is low (the temperature of the exhaust gas is low) current flows to the heater to heat the sensor for accurate oxygen concentration detection.

HINT:
- Bank 1 refers to bank that includes cylinder No.1.
- Bank 2 refers to bank that does not include cylinder No.1.
- Sensor 2 refers to the sensor farther away from the engine body.
Was this
answer
helpful?
Yes
No
Wednesday, October 2nd, 2019 AT 3:48 PM

Please login or register to post a reply.