Tuesday, October 22nd, 2013 AT 12:44 PM
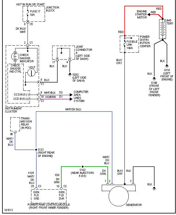
Ok I recently traded for a 1999 Dodge Durango SLT 4X4 5.2L, the transmission clutch plates were welded together when I traded for it, so I took it to a transmission shop and had the clutch plates replaced and all new solenoids. When I got it back the check engine was on and I called the transmission shop and he said to disconnect the positive battery cable and and reset the check engine light (( I then was told I shouldn't disconnect the positive cable)) so I just reset it by disconnecting the negative and after I disconnect the negative I turn the key for 30 seconds I read that would reset the power train control module and reset the computer so I do this a several times a day and it's getting quite frustrating. The check engine light trips when the vehicle reaches speeds of 45 mph. When it supposed to shift into overdrive and the vehicle sticks in third gear and does not down shift or up shift, if I come to a stop sign it takes 10 seconds getting to about 35 mph ( like starting in a high gear) If I turn off the truck it will still have the light on but it'll start back in first gear until it hits 50 the it just doesn't shift out into O/D and will not down shift again. I had a code read of P0753 3/4 shift solenoid A Trans circuit relay, I checked the relays by switching them around to see if one was bad, they were all good, fuses tested good as well. Took it back to the transmission shop and they replaced that solenoid again, it ran fine for almost 2 days then it trips the light again. Same problem, I've checked for loose battery connections, no sign of corrosion from what I see. When this check engine light trips and I reset it it come come on everytime just like clock work but when tho occurs there is no speedometer but the rpm gauge will have a small fluctuation before it trips. The first time I reset the PCM it ran for about a day and a half run it in town all day heavy traffic no problem, then it trips that light same problem while on the hwy was in O/D then light comes on and locks it back up in third gear, I reset the PCM or Computer again and it won't go 50 yards without tripping that light again. Today I unplugged the 3 sets of wires from the PCM and snapped them back in real tight I reset the battery and now it's driving fine again for only a little while I'm sure. I really am at a loss here and I've spent about 2000 dollars on this project and my wife is wanting me to scrap it bit I love the truck and that engine doesn't miss it runs so smooth PLEASE help me. BigZ
