Overheating in park and while driving

Tiny
KIMBERLY_HAMILTON
  • MEMBER
  • 2004 KIA SEDONA
  • 3.5L
  • 6 CYL
  • 2WD
  • AUTOMATIC
  • 89,000 MILES
Replaced thermostat, coolant temperature sensor, and the IAC valve. Fans only turn on when the A/C is on, and only run for a few seconds. Took the radiator cap off and fluid is not circulating.
Monday, November 11th, 2019 AT 6:58 AM

4 Replies

Tiny
KASEKENNY
  • MECHANIC
  • 18,907 POSTS
I want to clarify when the fans come on. You said they only turn on when the AC is on but is that both fans turn on when the AC is on or just one? You have two fans. One for the cooling system which should turn on based on coolant temperature and then other is the condenser fan which turns on when the AC is on.

You could have a temperature sensor issue or just a relay issue depending on the above question. Let me know and we can go from there. Thanks
Was this
answer
helpful?
Yes
No
Monday, November 11th, 2019 AT 5:50 PM
Tiny
KIMBERLY_HAMILTON
  • MEMBER
  • 3 POSTS
Only one comes on. Is it possible to be my water pump? Only ask because the fluids don't move under the radiator cap. They don't cycle down.
Was this
answer
helpful?
Yes
No
Tuesday, November 12th, 2019 AT 3:37 AM
Tiny
KIMBERLY_HAMILTON
  • MEMBER
  • 3 POSTS
Also it pulls the fluid from the reservoir or back flush whatever it's referred to as. When I replaced the cooling temperature sensor and thermostat I slowly refilled the radiator to work out any air packets, I also filled the reservoir. That is now at the half way mark. I don't know if that helps.
Was this
answer
helpful?
Yes
No
Tuesday, November 12th, 2019 AT 3:51 AM
Tiny
KASEKENNY
  • MECHANIC
  • 18,907 POSTS
Okay. If only one fan comes on when the AC is on that vehicle is starting to overheat, then you have a fan issue. As for the coolant not moving, this does not sound like an issue. The "cooled" coolant is pulled out the bottom of the radiator and the hot coolant is put in at the top so you don't see much movement.

If it is pulling coolant from the reservoir then most likely it is leaking or has air pockets and it is working them out. I would not worry about air pockets right now until we figure out the fan issue first.

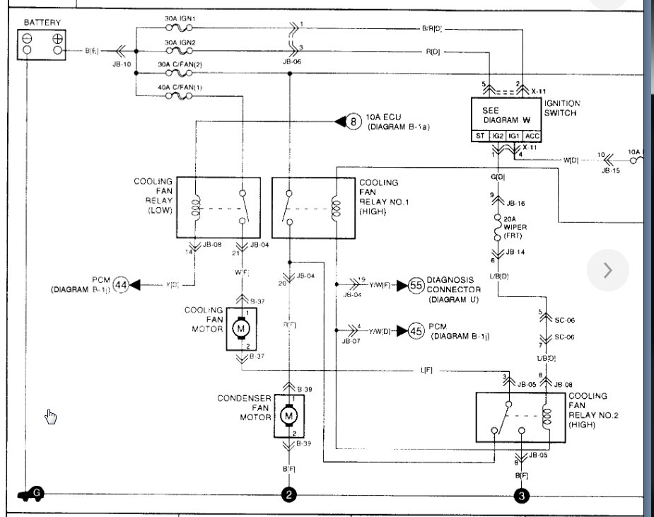
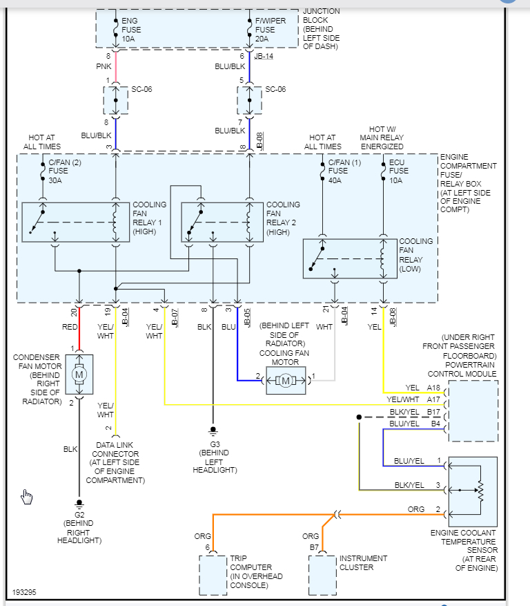
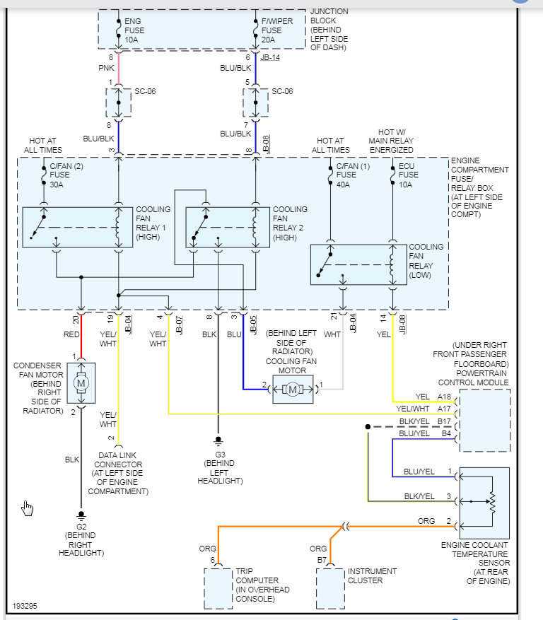
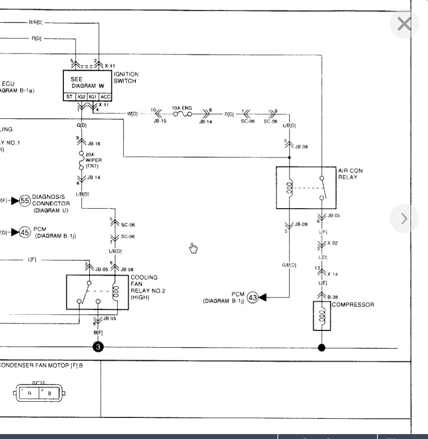
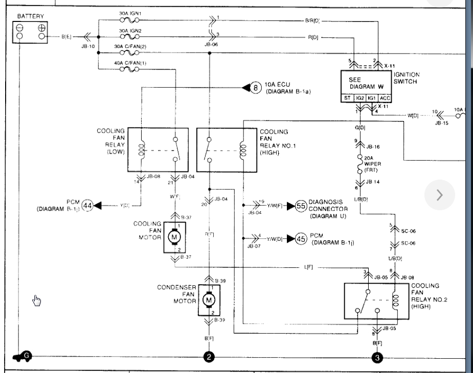
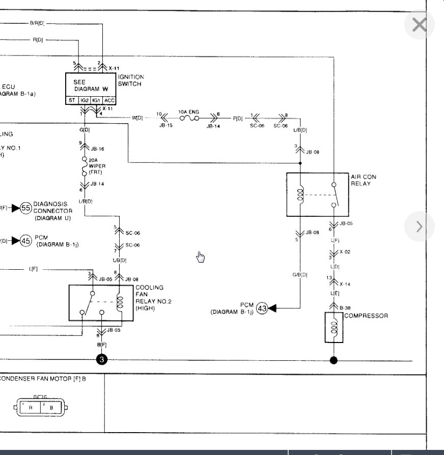
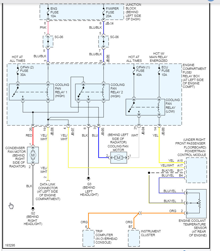
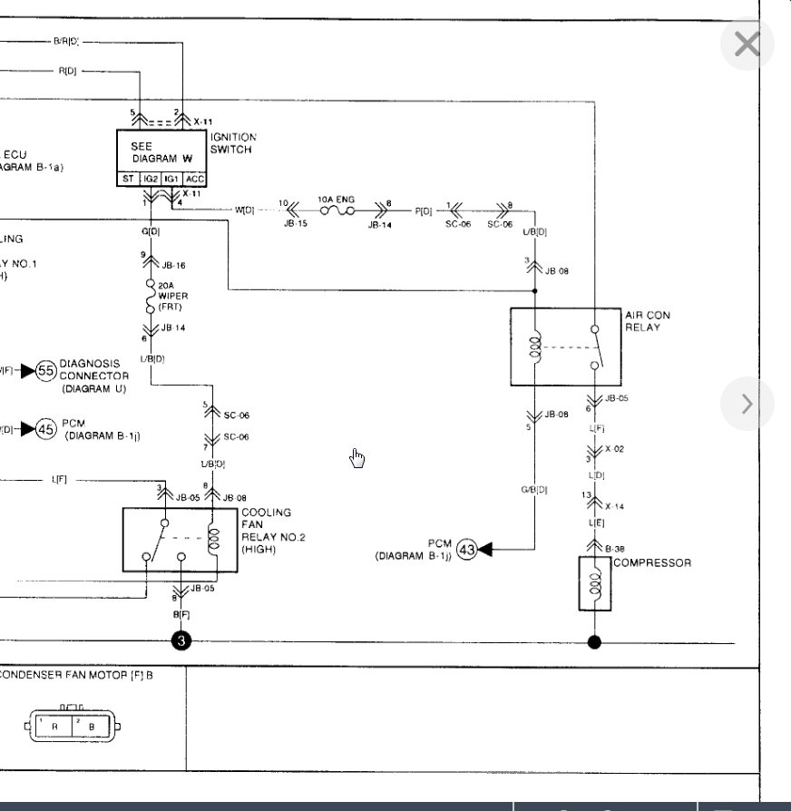
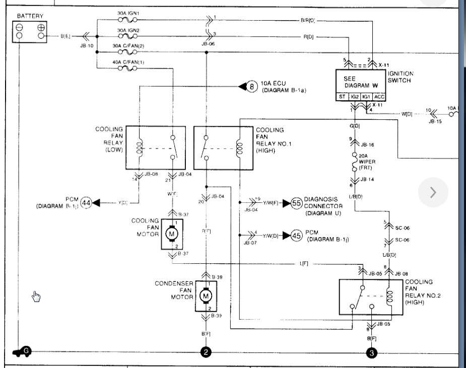
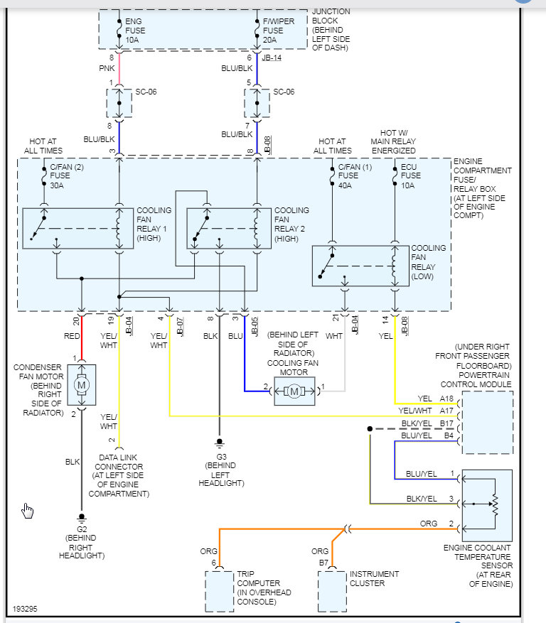
We need to start with checking for power at the fan motor and if there is none then we need to check the relays. I included the wiring diagram and relay location.

https://www.2carpros.com/articles/how-an-electric-cooling-fan-works
Was this
answer
helpful?
Yes
No
Tuesday, November 12th, 2019 AT 7:25 PM

Please login or register to post a reply.