What are wire colors going from Master door/window switch?

Tiny
FDR
  • MEMBER
  • 2001 TOYOTA CAMRY
  • 100,000 MILES
Car listed above is an LE model. I need to check Ohm reading to check motor, before removing motor. Ie: trying to determine if sw or motor problem.
Wednesday, April 7th, 2021 AT 9:25 AM

7 Replies

Tiny
KASEKENNY
  • MECHANIC
  • 18,907 POSTS
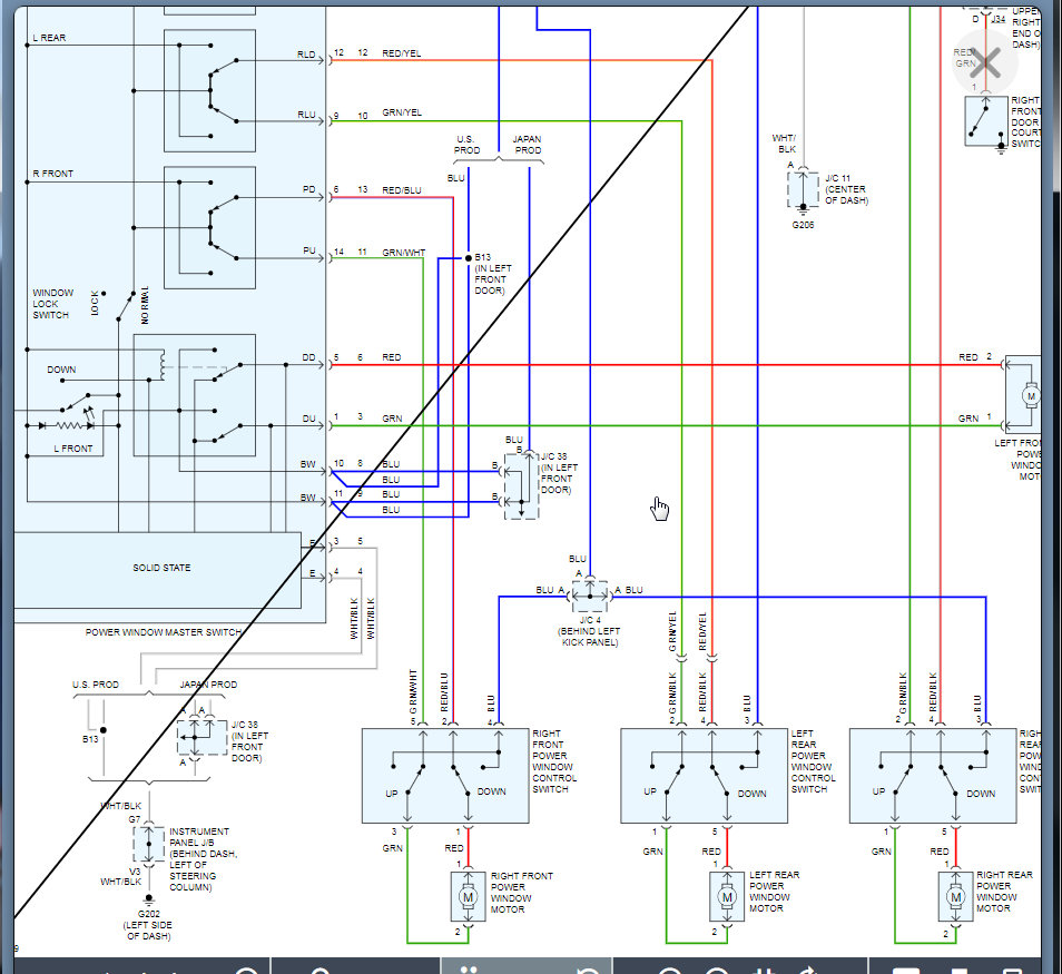
Sounds good. Below is the wiring diagram. Sorry for the line going through it. Not sure why it did that. However, attached below is the diagram that shows all the wiring for the master switch.

Let us know if you need other info. Thanks
Was this
answer
helpful?
Yes
No
+1
Wednesday, April 7th, 2021 AT 8:02 PM
Tiny
FDR
  • MEMBER
  • 4 POSTS
Thanks KaseKenny1, very much!

My only remaining question?
If I unplug the LHF master switch and check for an Ohm reading in the red and green window motor leads running towards the motor, I should have some kind of a reading. I get O/L which tells me there is no resistance in motor and motor must be D.O.A.
Am I correct? If you have no resistance, no power will be used to do work like turning the motor.
Thanks for your help!
Donald F.
Was this
answer
helpful?
Yes
No
Thursday, April 8th, 2021 AT 3:27 PM
Tiny
KASEKENNY
  • MECHANIC
  • 18,907 POSTS
Just to be clear, you are unplugging the switch and checking resistance through the motor as shown below?

If so, then yes you should have resistance through the motor. Sounds like one of the windings in the motors is broken.
Was this
answer
helpful?
Yes
No
+1
Thursday, April 8th, 2021 AT 6:32 PM
Tiny
FDR
  • MEMBER
  • 4 POSTS
You’re right.
Thanks KaseKenny1, very much! My only remaining question? If I unplug the LHF master switch and check for an Ohm reading in the red and green window motor leads running towards the motor, I should have some kind of a reading. I get O/L which tells me there is no resistance in motor and motor must be D.O.A. Am I correct? If you have no resistance, no power will be used to do work like turning the motor.

Thanks for your help!
Donald F.
Was this
answer
helpful?
Yes
No
Thursday, April 8th, 2021 AT 7:03 PM
Tiny
KASEKENNY
  • MECHANIC
  • 18,907 POSTS
Correct. However, I just want to correct the thinking just a bit.

OL means out of limits or infinite resistance. Which means there is so much resistance that the meter can't read it. That is different then no resistance or 0 ohms. You can actually have a circuit that has no resistance because the amount of resistance that is there is so low that the meter cannot read it and it will show 0.

When there is an open circuit/broken wire, then there is so much resistance that the voltage/current cannot flow.

I don't want to split hairs because your thinking is correct but just want to clarify that for anyone else in the future that reads this. Thanks for the update.
Was this
answer
helpful?
Yes
No
Friday, April 9th, 2021 AT 6:59 PM
Tiny
FDR
  • MEMBER
  • 4 POSTS
Understand!
Not only do I have no measurable resistance, but no continuity either, which leads me to view it as an open!
Thanks
Was this
answer
helpful?
Yes
No
Friday, April 9th, 2021 AT 7:36 PM
Tiny
KASEKENNY
  • MECHANIC
  • 18,907 POSTS
You got it. Let us know what happens with this one. Thanks for the updates.
Was this
answer
helpful?
Yes
No
+1
Saturday, April 10th, 2021 AT 7:46 PM

Please login or register to post a reply.