OBDII Communication problem

2012 MAZDA 3
28,000 MILES • 4 CYL • 2WD
Avatar
LCATMAN1
  • MEMBER
  • 2 POSTS
My mechanic hooked up the N.Y. state inspection computer numerous times to my car, but kept getting a noncommunication error message.
Sep 14, 2021 at 1:02 PM
Advertisement
Avatar
JACOBANDNICKOLAS
  • CAR REPAIR CONTRIBUTOR
  • 110,190 POSTS
Hi,

Do you know if he is getting power to the data link connector? Pin 16 should have 12v at all times.

If it is, then what needs to be done is the have the CAN scanned for diagnostic codes. CAN stands for controller area network. Basically, all computers/modules are tied together via a few wires. If there is a breakdown in communication via the CAN bus system, that can prevent communication.

Here is a quick video showing how it's done:

https://youtu.be/InIlnsjOVFA

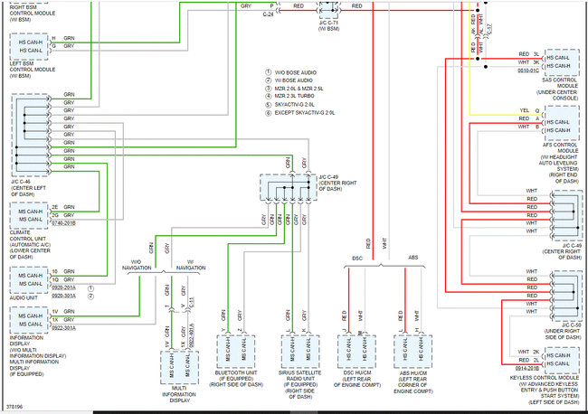
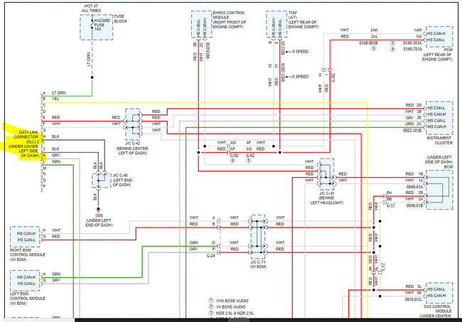
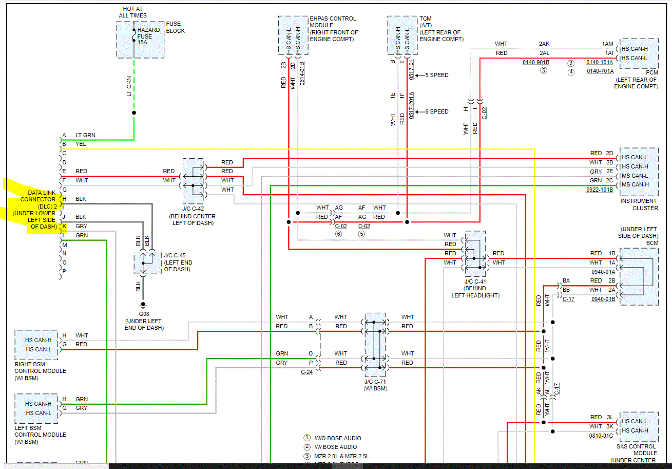
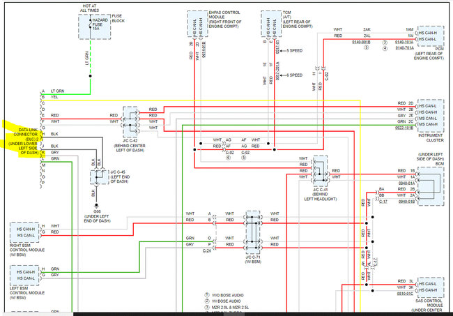
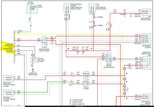
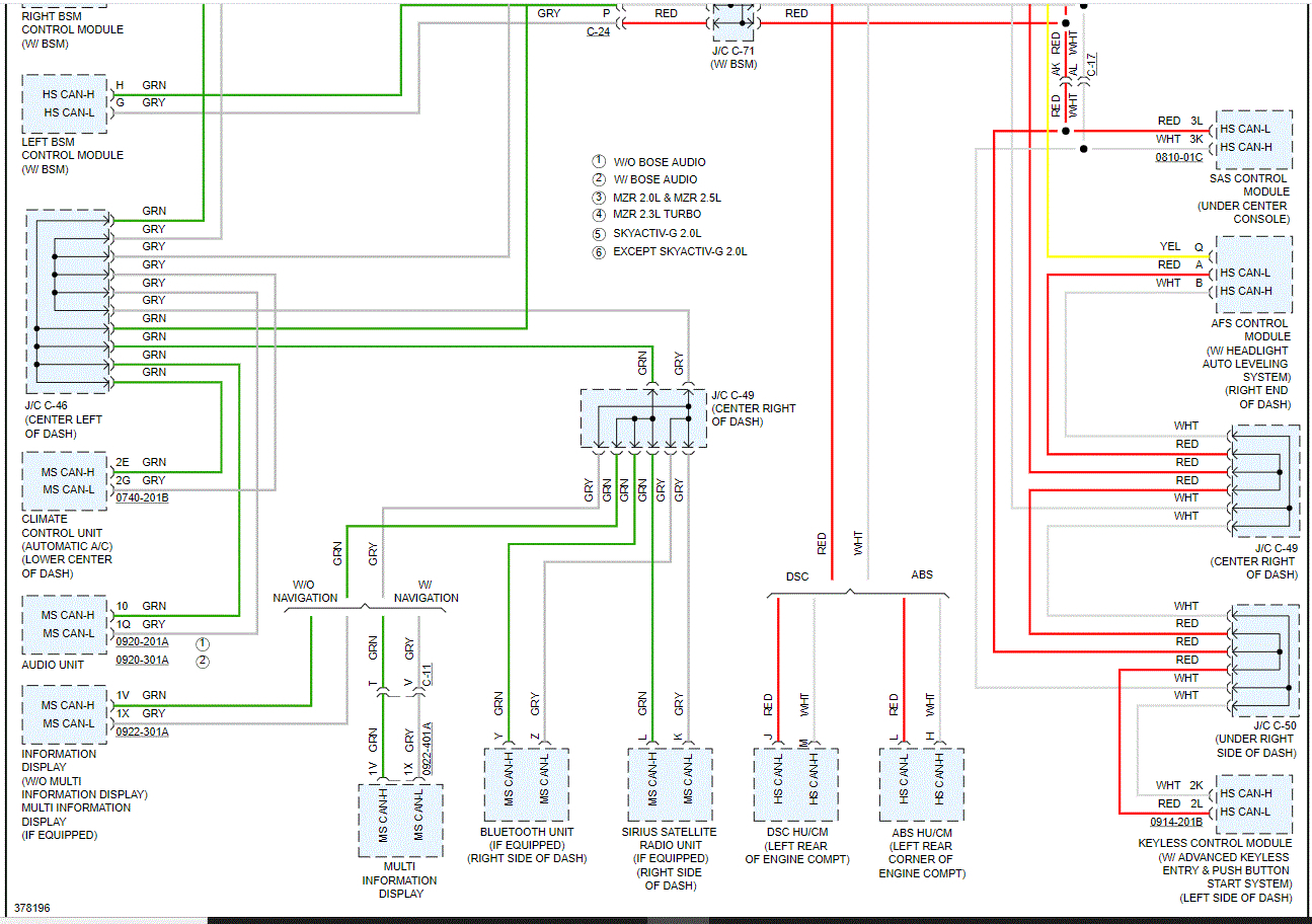
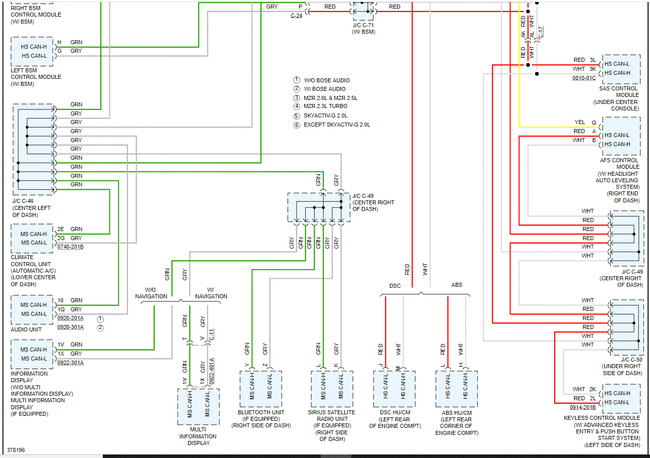
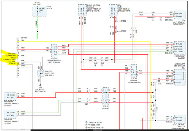
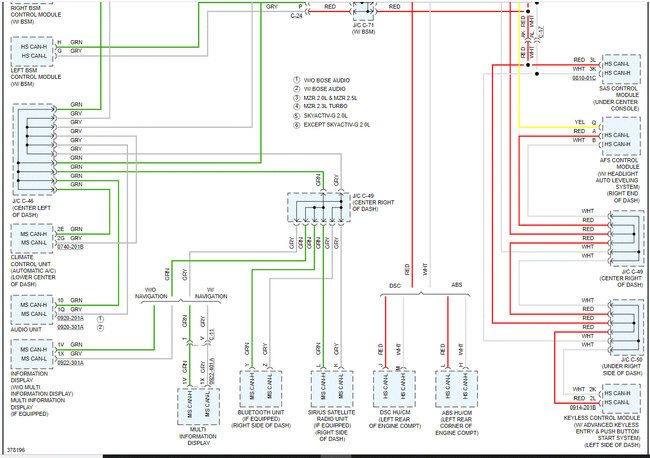
I attached the schematic of the CAN system below for you to review. I had to cut the pic in half to make it readable for you, but I did overlap them so you can follow from one to the next.

Take care and let me know if you have other questions.

Joe

See pics below.
Sep 14, 2021 at 8:40 PM
Advertisement
Avatar
LCATMAN1
  • MEMBER
  • 2 POSTS
Thank you for the quick response. I failed to mention that my mechanic attempted another inspection procedure using the same equipment on another vehicle, a Ford van, and that was successful. I am going back to see him today and try again.
Sep 15, 2021 at 4:12 AM
Avatar
JACOBANDNICKOLAS
  • CAR REPAIR CONTRIBUTOR
  • 110,190 POSTS
Hi,

You are very welcome. If there is something I can do to help, please let me know. Also, let me know the results of this attempt and if the mechanic is getting power to the data link connector (DLC). If there is no power, that is what we need to check. If there is, based on design, I have a feeling there is an issue within the CAN-bus system.

At that point, I would suggest having the can-bus scanned to see if there is an indication of a breakdown in communication within the network.

I look forward to hearing from you.

Take care,

Joe
Sep 15, 2021 at 7:36 PM
Repair Safety Notice: This information is for general instructional purposes only. Vehicle repair can be dangerous. Verify all information, follow manufacturer service procedures, use proper tools and safety equipment, and consult a qualified repair shop when needed.