Not getting fuel

Tiny
BLAZE75149
  • MEMBER
  • 2002 KIA SPORTAGE
  • 2.0L
  • 4 CYL
  • 2WD
  • MANUAL
  • 150,000 MILES
Replaced fuel pump and not getting power, I got power to the relay switch but not to the fuse.
Thursday, September 26th, 2019 AT 11:24 AM

8 Replies

Tiny
KASEKENNY
  • MECHANIC
  • 18,907 POSTS
Hi,

Just so I am clear. You have power getting to the relay but not out? If this is the case, have you replaced the relay? If you have a known good relay in then we need to start looking at the control side to see why the relay is not getting closed.

First thing to check is the Main relay fuse which is a 15A fuse that is in the same fuse box that the fuse for the fuel pump fuse.

Let me know and we can go from there. Thanks
Was this
answer
helpful?
Yes
No
Thursday, September 26th, 2019 AT 5:40 PM
Tiny
BLAZE75149
  • MEMBER
  • 5 POSTS
The main relay is good I put brand new fuse and both main and fuel pump fuel pump relay. It’s not getting power to the fuse to the fuel pump for some reason I have no clue. It ran fine a couple of days ago.
Was this
answer
helpful?
Yes
No
-1
Thursday, September 26th, 2019 AT 7:44 PM
Tiny
KASEKENNY
  • MECHANIC
  • 18,907 POSTS
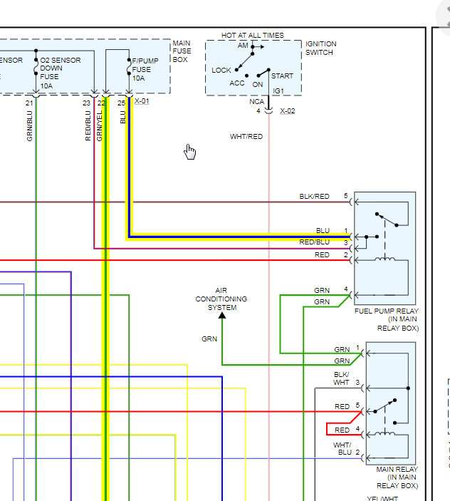
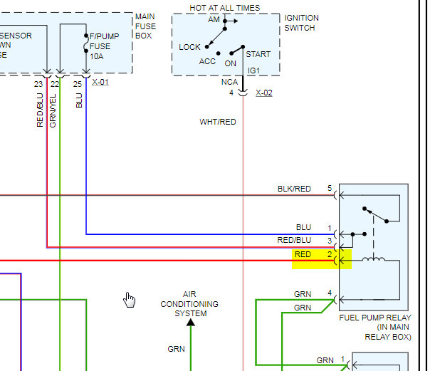
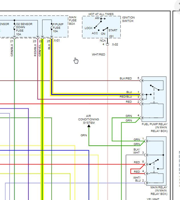
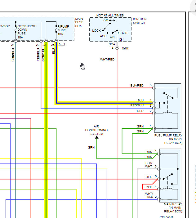
Okay. We need to remove the fuel pump relay (not fuse) and check to make sure it is getting power. This is a direct feed from the PCM. If you are not getting power here, then you need to check the wiring from the PCM to the relay. Assuming that is okay, then it appears the PCM has failed.

I included the wiring diagram and the relay terminal positions. Test for 12 volts on terminal 2 of the relay with the key on. It is best to remove the relay with the key off and set up your meter and then go key on. The pump should get 12 volts from the PCM through the relay.

Let me know what you find. Thanks
Was this
answer
helpful?
Yes
No
Saturday, September 28th, 2019 AT 3:34 PM
Tiny
BLAZE75149
  • MEMBER
  • 5 POSTS
I got power to the relay as I stated in my first message power is not getting to the fuel pump fuse from the relay and I replaced both relays so there not the issue. Please help! I need to know if I if I run my own power from the relay to the fuse wire is it safe?
Was this
answer
helpful?
Yes
No
Saturday, September 28th, 2019 AT 3:39 PM
Tiny
KASEKENNY
  • MECHANIC
  • 18,907 POSTS
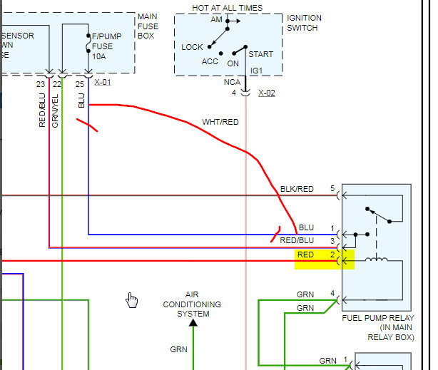
Sorry. Clearly I overlooked that part. Then yes. Just run a new wire from the relay to the fuse. If you cut the wire about 3 inches on both sides then you can just solder in a new wire then shrink wrap it. Do not use butt connectors. They will fail.

When you cut the wire from the relay, you clearly want to make sure you have power on that wire. If not, then you probably have an issue with the connection on the fuse box. However, this is unlikely. I suspect you have a rub through on that wire from the relay to the fuse which is grounding the wire not allowing the power to get to the pump.

The only way this is not safe is if you use some of those relay jumper terminals. Those are meant for testing which means they are temporary.

If you cut and solder the wires then protect the solder joint you will be fine because this is the proper way to repair wiring.

Let me know if you have questions about this. Thanks
Was this
answer
helpful?
Yes
No
+1
Saturday, September 28th, 2019 AT 4:16 PM
Tiny
BLAZE75149
  • MEMBER
  • 5 POSTS
Thank you so much.
Was this
answer
helpful?
Yes
No
Saturday, September 28th, 2019 AT 4:49 PM
Tiny
KASEKENNY
  • MECHANIC
  • 18,907 POSTS
You are welcome. Please let us know what you find and if this corrected the issue. This info will be very valuable to others so just let us know or if we can be of more help. Thanks
Was this
answer
helpful?
Yes
No
Saturday, September 28th, 2019 AT 6:15 PM
Tiny
BLAZE75149
  • MEMBER
  • 5 POSTS
Okay I will let you know.
Was this
answer
helpful?
Yes
No
Sunday, September 29th, 2019 AT 8:50 AM

Please login or register to post a reply.