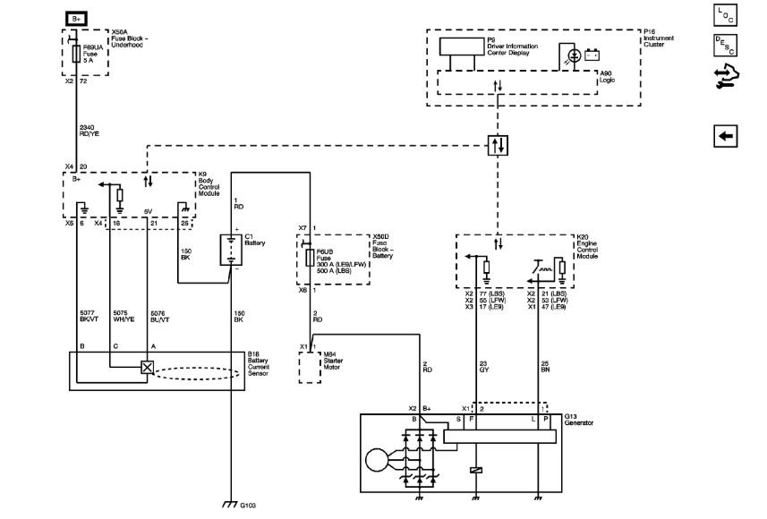
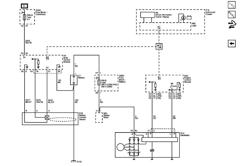
Replaced the starter, battery, negative battery cable, alternator, and 80 amp fuse. But the battery is only charging at 11.5 volts. What could be wrong?
Aug 10, 2018 at 2:31 PM
