No tail lights, park lights, or instrument cluster lights and I cannot get out of park without pushing shift lock

Tiny
LARRY SPRAGIN
  • MEMBER
  • 2000 HONDA ACCORD
  • 4 CYL
  • 2WD
  • AUTOMATIC
  • 150,000 MILES
I brought this car thinking this is going to be an easy fix no taillights, parking lights or instrument cluster dimmer lights. I have checked all of the fuses and they are all good. The headlights and the brake lights work. I am thinking faulty wire somewhere.
I have to use a screw driver to take the car out of park, so I have to fix that too.
Monday, May 2nd, 2016 AT 7:55 AM

7 Replies

Tiny
JDL
  • MECHANIC
  • 16,098 POSTS
Did you check voltage at applicable fuses? Use a test-lite.
Was this
answer
helpful?
Yes
No
Monday, May 2nd, 2016 AT 8:44 AM
Tiny
JDL
  • MECHANIC
  • 16,098 POSTS
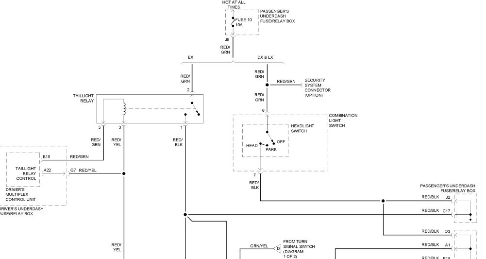
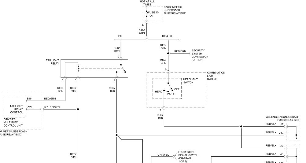
I wanted to add, It appears the dx and lx model are the same, ex model appears to be different as far as tail lamp wiring.
Was this
answer
helpful?
Yes
No
Monday, May 2nd, 2016 AT 8:59 AM
Tiny
JDL
  • MECHANIC
  • 16,098 POSTS
I looked at information for the sedan.
Was this
answer
helpful?
Yes
No
Monday, May 2nd, 2016 AT 9:00 AM
Tiny
LARRY SPRAGIN
  • MEMBER
  • 3 POSTS
It is a sedan. I do have voltage to all fuses.
Was this
answer
helpful?
Yes
No
Monday, May 2nd, 2016 AT 11:26 AM
Tiny
JDL
  • MECHANIC
  • 16,098 POSTS
Is this vehicle an EX? You could try jumping the tail lamp relay, see if the lamps come on. The load side of relay is the line with the arrowhead, when relay is energized that line moves to the other terminal and should carry voltage to tail lamps.

At the rear on proper color wires, you could check voltage and ground.
Was this
answer
helpful?
Yes
No
Monday, May 2nd, 2016 AT 1:38 PM
Tiny
LARRY SPRAGIN
  • MEMBER
  • 3 POSTS
Ok where is the tail light relay and when u say jumping taking a wire straight from the relay to the light correct
Was this
answer
helpful?
Yes
No
Monday, May 2nd, 2016 AT 2:17 PM
Tiny
JDL
  • MECHANIC
  • 16,098 POSTS
I'm talking about using a piece of automotive wiring between the two terminals on the load side of relay. If you have the ex model, the park lamp relay should be behind right side kick panel.
Was this
answer
helpful?
Yes
No
Tuesday, May 3rd, 2016 AT 10:40 AM

Please login or register to post a reply.