No start circuit

Tiny
BOBBY TERRELL
  • MEMBER
  • 1992 GMC TYPHOON
  • V6
  • TURBO
  • 4WD
  • AUTOMATIC
  • 150,000 MILES
Turn ignition switch on a braker shuts down start circuit, turn switch off it resets until turn back on.
Saturday, December 5th, 2020 AT 10:25 AM

4 Replies

Tiny
JACOBANDNICKOLAS
  • MECHANIC
  • 110,194 POSTS
Hi,

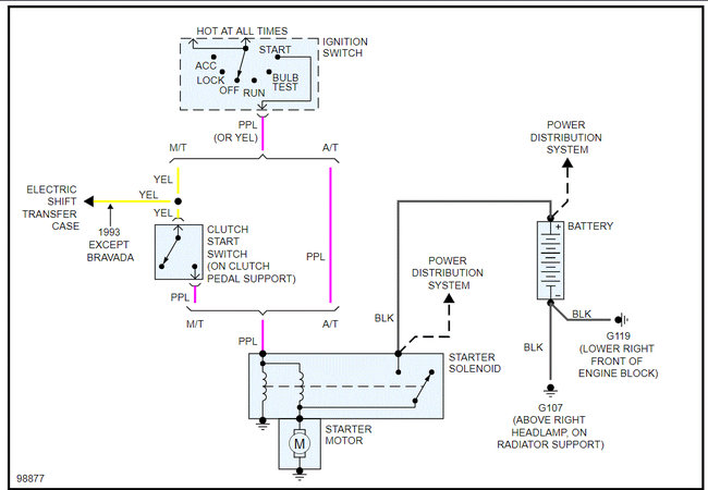
I looked through the wiring schematics and it is very limited because of the model year. However, where is the circuit breaker you are referring to? Does it kick when you turn the key to the start position or just turn it on the run position?

If the circuit breaker kicks off, you have to have a dead short at some point. Start by checking at the starter motor. See if anything has come loose. Also, shield the smaller solenoid wire (purple) and disconnect it. See if the circuit breaker still shuts down. If it still does, then chances are the short is in the starter or the trigger wire between the ignition and starter. See pic 1

Let me know what you find or if you have other questions.

Take care,
Joe
Was this
answer
helpful?
Yes
No
+1
Saturday, December 5th, 2020 AT 7:01 PM
Tiny
BOBBY TERRELL
  • MEMBER
  • 3 POSTS
Thank you. I will start back tracking from the starter. I guess I just needed to have a second opinion. Thanks again
Was this
answer
helpful?
Yes
No
Monday, December 7th, 2020 AT 4:11 AM
Tiny
JACOBANDNICKOLAS
  • MECHANIC
  • 110,194 POSTS
Hi,

You are very welcome. Let me know if I can help or if you have other questions.

Take care,
Joe
Was this
answer
helpful?
Yes
No
+1
Monday, December 7th, 2020 AT 6:26 PM
Tiny
BOBBY TERRELL
  • MEMBER
  • 3 POSTS
Thank you.
Was this
answer
helpful?
Yes
No
Tuesday, December 8th, 2020 AT 6:20 AM

Please login or register to post a reply.