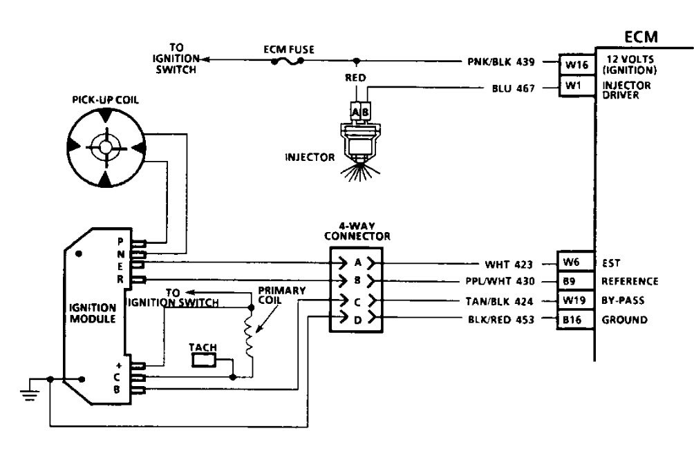
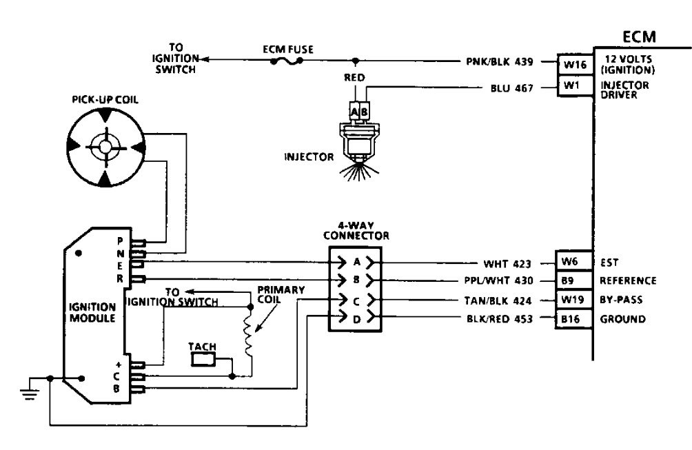
Now it will not start at all.
Got good strong spark at each plug, but will only occasionally barely fire while cranking.
I noticed the electric fan kept coming in when cranking, so changed the coolant sensor and it no longer does that. Still will not start.
Changed MAP & MAT sensors, and still nothing.
I hate to go down the path of changing parts like ICM and Coil Pack, ECM.I have good strong spark.
Fuel pump sounds good and strong, and is less than two years old. A/C Delco / Delphi unit.
As it is an older car and 2.5, it has no pressure sensing port for fuel pressure.
Any thoughts?
Monday, March 20th, 2017 AT 10:39 PM




