Tuesday, March 23rd, 2021 AT 7:03 AM
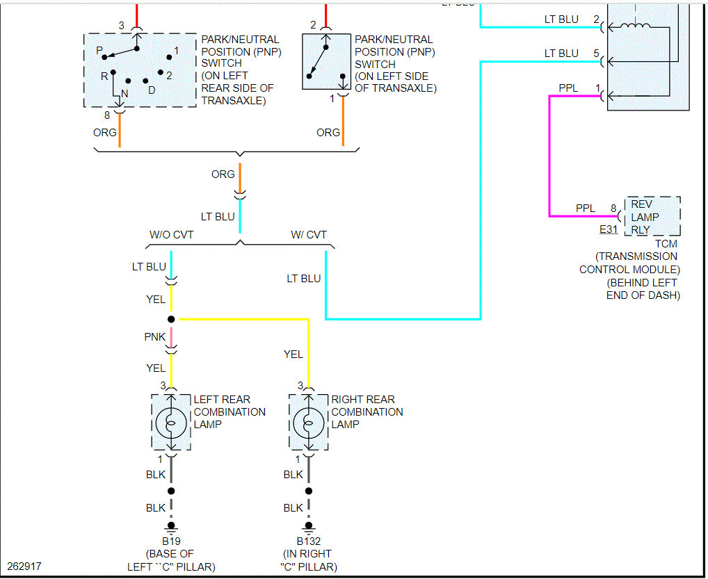
Put a new neutral safety switch didn't check for bad grounds found fuse had reverse lights label, but was empty no plug in. Both bulbs are okay. Tried to wiggle the shifter but no luck. The socket look okay. Tried a test light but did no light up. This was only one side.




